TDK InvenSense CH101距离传感器
TDK InvenSense CH101距离传感器是一款微型、超低功耗超声波飞行时间 (ToF) 距离传感器,基于Chirp’s 获得专利的MEMS技术。CH101传感器采用系统级封装,将压电微加工超声波换能器 (PMUT) 与超低功耗片上系统 (SoC) 集成在微型、可回流焊的封装中。该款快速距离传感器对距离1.2m以内的目标提供精确的距离测量。CH101距离传感器可检测多个物体,可在任何照明条件(包括全阳光)下工作,并提供毫米精度的距离测量。该传感器具有运行高级超声波固件的低功耗微控制器、专用可编程距离中断引脚以及用于接收和发射的单个传感器。CH101距离传感器的工作电压范围为1.62V至1.98V,编程需要60ms时间。这些距离传感器采用8引脚、3.5mm x 3.5mm x 1.26mm焊盘栅格阵列 (LGA) 封装。典型应用包括无人机和机器人、移动和计算设备、避障、打印机和扫描仪、接近检测和智能家居。
特性
- 快速、准确测距
- 工作范围:4cm至1.2m
- 采样率:高达100个样本/秒
- 范围噪声:1mm RMS(30cm时)
- 可编程模式,优化用于中短距离传感应用
- 可自定义的视场 (FoV),最大180°
- 多目标检测
- 可在阳光和任何其他照明条件下工作
- 对物体颜色不敏感,检测光学透明表面,例如玻璃窗
- 易于集成
- 单传感器,用于接收和发射
- 1.8 V单电源电压
- 兼容I2C快速模式的接口,数据速率高达400kbps
- 专用可编程范围中断引脚
- 不依赖于平台的软件驱动程序可实现交钥匙测距
- 微型集成模块
- 兼容标准SMD回流焊
- 运行高级超声波固件的低功耗微控制器
- 工作温度范围:-40 °C至+85 °C
- 超低供电电流
- 1个样品/秒
- 13 µA(10 cm最大范围)
- 15 µA(1 m最大范围)
- 30个样本/秒
- 33 µA(10 cm最大范围)
- 130 µA(1 m最大范围)
- 1个样品/秒
应用
- 增强和虚拟现实
- 无人机和机器人
- 移动和计算设备
- 避障
- 打印机和扫描仪
- 接近检测
- 存在性检测
- 不掉线检测,用来锁定/解锁、打开/关闭笔记本电脑、平板电脑和白色家电
- 智能家居
规范
- 工作电压范围:1.62 V至1.98 V
- 尺寸:3.5mm x 3.5mm x 1.26mm
- 8引脚LGA封装
- 编程时间:60 ms
视频
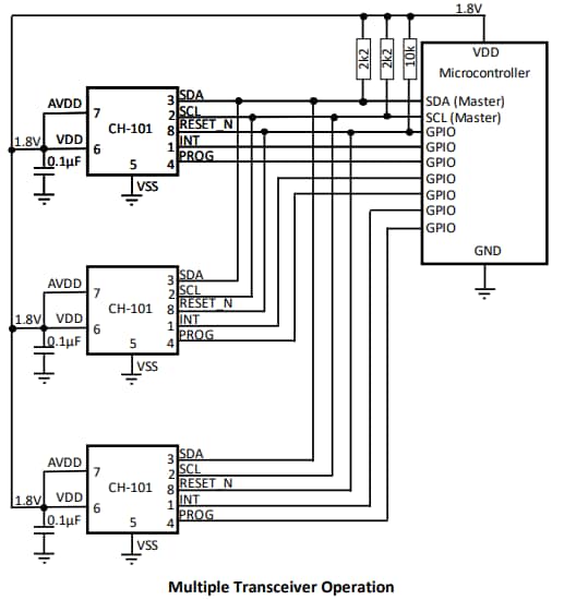
框图
发布日期: 2020-08-27
| 更新日期: 2024-09-03
