作为物理总线层和高速CAN协议控制器之间的接口,TLE9250可以保护微控制器免受网络内部产生的干扰。该器件具有极高的静电放电 (ESD) 抑制能力和出色的射频抗扰度,可在无需添加额外保护设备(如抑制器二极管)的情况下用于汽车应用。
在没有为收发器TLE9250供电时,总线关闭,并向高速CAN网络的所有其他用户以尽可能低的负载表现理想的被动行为。基于CANH和CANL输出信号的高对称性,TLE9250可在很宽的频率范围内实现极低的电磁辐射 (EME)。TLE9250可以在无需其他外部电路(如共模扼流圈)的情况下满足严苛的EMC测试限制。
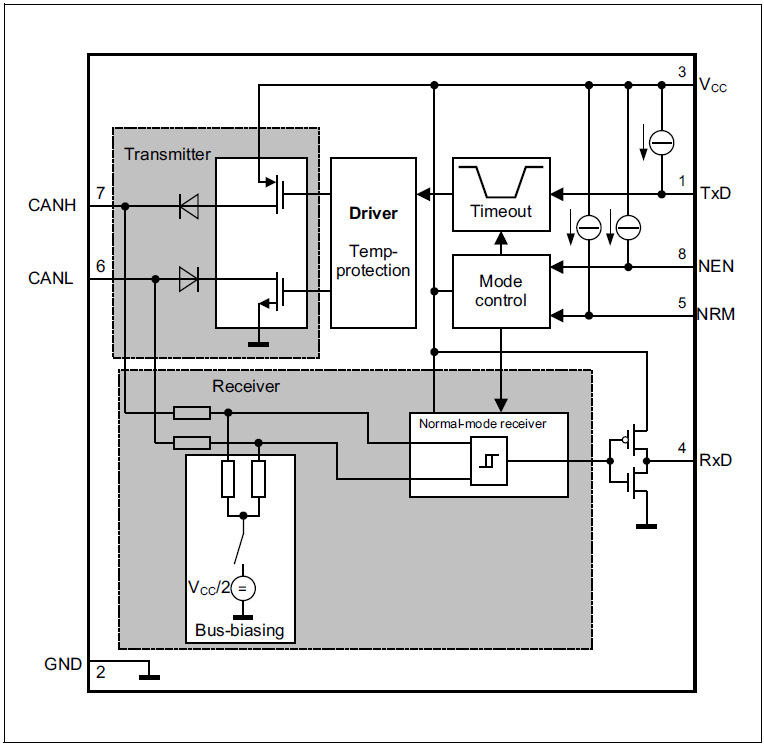
TLE9250接收器将完美的发射器对称性与优化延迟对称性相结合,能够支持CAN FD数据帧。该器件支持高达5MBit/s的比特率,具体取决于网络的大小和随之而来的寄生效应。TLE9250具有过热保护、输出电流限制或TxD超时特性等故障安全特性,可保护该器件和外部电路免受不可修复的损坏。
Features
- 完全符合ISO 11898-2 (2016) 和SAE J2284-4/-5要求
- 作为CAN收发器的基准器件和CAN收发器互操作性测试规范的一部分
- 有保证的环路延迟对称性,支持速率高达5 MBit/s的CAN灵活数据速率 (CAN FD) 数据帧
- 电磁辐射 (EME) 极低,可在无需额外的共模扼流圈的情况下使用
- 具有宽共模范围,实现了高电磁抗扰度 (EMI)
- 出色的ESD抑制能力:+/-8kV (HBM) 和+/-11kV (IEC 61000-4-2)
- 较宽的VCC电源电压范围
- CAN对地、电池和VCC短路保护
- TxD超时功能
- 在掉电状态下,CAN总线漏电流极低
- 过热保护
- 可免受汽车瞬变损害,符合ISO 7637和SAE J2962-2标准
- 只接收模式和省电模式
- 绿色产品(符合RoHS指令)
- 小型无引线TSON8封装,设计用于自动光学检测 (AOI)
- 符合AEC标准

