Broadcom / Avago ezPyro背板包括PC软件,可让用户配置和读取每个连接的ezPyro SMD传感器。该传感器数据可在用户界面中的范围图上实时显示。CSV文件捕获设施记录来自传感器的数字信号,供用户进一步处理。
完整的ezPyro SMD评估平台提供了一种轻松评估ezPyro SMD 数字薄膜热释电传感器的高性能和创新特性的方法。由于传感器板外形小巧,因此非常适合用于快速将一个或多个 ezPyro SMD传感器集成到原型应用中。ezPyro背板用SMD分线板可用于ezPyro SMD系列中的每个传感器。
套件内容
- 采用带信息标签的ESD保护袋包装
- 1个ezPyro背板
- 1 x USB电缆
- USB存储器驱动器上包含更多信息
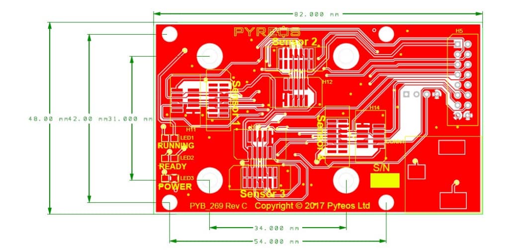
机械图纸
分线板连接
发布日期: 2022-11-01
| 更新日期: 2022-11-08

