AL8116灵活控制器提供DIM引脚输出,可实现可调节、精确的偏置电流,非常适合用于有源和无源0至10V调光器或电位计。Diodes Inc. AL8116 0V至10V灵活调光信号接口控制器的输出占空比精度为±2.5%,可通过钳位引脚电阻器设置最小输出占空比。AL8116具有内部、自动恢复和过热保护等保护特性。
AL8116 0V至10V灵活调光信号接口控制器采用SOT26(CJ型)封装,可最大限度地减少PCB空间和外部元件数量。
特性
- 宽工作电压范围VCC :10V至56V
- 低工作电流(600 µA典型值)
- 精密调光器类型
- 电压电位:0/1V至10V
- PWM调光:0.2k至10kHz
- 0kΩ至100kΩ电位器
- DIM引脚的可调偏置电流源
- 精确输出占空比容差:±2.5%
- 8%、6%、4%和2%可调最小输出PWM工作钳位
- 为芯片提供内置过热保护
- 无铅,完全符合RoHS指令
- 无卤、无锑的绿色器件
应用
- 调光灯具:0至10 V
- 可调光LED电源
- 调光控制设备
- 商业LED照明
- 智能LED照明
- 建筑
- 高棚灯
- 照明电源
- 离线改型灯
- 路灯
典型应用电路
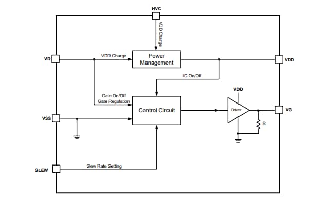
功能框图
发布日期: 2020-05-05
| 更新日期: 2024-07-31

