Diodes Inc. AP62150可最大限度地减少外部元件数量,通过恒定导通时间(COT)控制实现。COT实现快速瞬态响应、平滑环路稳定和低输出电压纹波。此外,AP62150经过优化可降低电磁干扰 (EMI)。
该器件采用专有的栅极驱动器方案,可在不影响MOSFET导通和关断时间的情况下抑制开关节点振铃。这样即可降低由MOSFET开关引起的高频辐射EMI噪声。
AP62150提供欠压闭锁 (UVLO)、逐周期谷值电流限制和热关断等保护电路。AP62150采用SOT563和TSOT26封装。
特性
- VIN :4.2V至18V
- 输出电压(VOUT):0.8V至7V
- 连续输出电流:1.5 A
- 基准电压:0.8V ±1%(TA = +25°C)
- 低静态电流:135 μA(脉冲频率调制)
- 开关频率:1.3MHz(VIN = 12V,VOUT = 5V)
- 采用专有的栅极驱动器设计,可显著降低EMI
- 保护电路
- 欠压锁定 (UVLO)
- 逐周期谷限流
- 热关断
- 无铅,完全符合RoHS指令
- 无卤无锑的“绿色”器件
应用
- 5 V和12 V分布式电源总线供电
- 平板电视和显示器
- 白色家电和小家电
- FPGA、DSP和ASIC电源
- 家庭音响
- 网络系统
- 游戏机
- 消费类电子产品
- 通用负载点
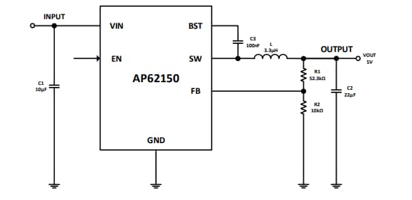
典型应用电路
发布日期: 2020-08-19
| 更新日期: 2024-08-14

