Diodes Incorporated AP6450xQ开关稳压器
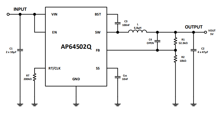
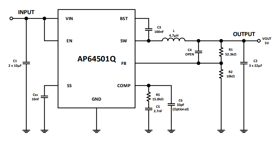
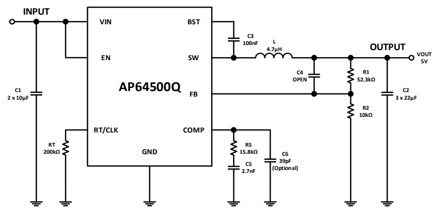
Diodes Incorporated AP6450xQ开关稳压器是40V、5A、高效同步直流-直流降压转换器,符合AEC-Q100 1级标准。这些稳压器完全集成了 45mΩ高侧功率MOSFET和20mΩ低侧功率MOSFET, 可提供高效率降压直流-直流转换。这些AP6450xQ稳压器采用特殊的栅极驱动/自举设计,使其能够在LDO模式下工作,占空比接近100%。该稳压器进入脉冲频率调制 (PFM) 模式,并在负载电流接近零时自动提高效率。由于采用峰值电流模式控制,AP6450xQ稳压器最大限度地减少了外部元件数量,因此十分简单易用。AP64500Q和AP64502Q稳压器具有高达2.2MHz可编程开关频率,也可与外部时钟同步。AP64501Q的标称开关频率为570kHz。AP64501Q和AP64502Q稳压器具有可编程软启动功能,可降低浪涌电流,而AP64500Q和AP64501Q具有外部补偿功能,可优化环路响应。这些开关稳压器采用频率扩频 (FSS),开关频率抖动为±6%。这样即可通过不允许发射的能量在任何一个频率中保持相当长的一段时间来降低EMI。这些AP6450xQ开关稳压器采用SO-8EP封装。AP6450xQ稳压器非常适合用于汽车设备,例如电源系统、信息娱乐、仪表板、远程信息处理和照明控制。
特性
- 下列性能符合AEC-Q100标准:
- 器件温度等级1的温度范围:-40°C至+125°C
- 器件人体模型 (HBM) 静电放电 (ESD) 分类等级H2
- 器件充电器件模型 (CDM) 静电放电分类等级C5
- 输入电压范围:3.8V至40V
- 连续输出电流:5A
- 基准电压:0.8V ±1%
- 低静态电流 (PFM):25µA
- AP64501Q :
- 开关频率:570kHz
- AP64500Q和AP64502Q:
- 开关频率:100kHz至2.2MHz
- 5mA轻负载时效率高达85%
- 采用专有的栅极驱动器设计,可显著降低EMI
- FSS降低EMI
- 低压差 (LDO) 模式
- 具有精密使能阈值,可调整UVLO
- 保护电路:
- 欠压闭锁 (UVLO)
- 输出过压保护 (OVP)
- 逐周期峰值电流限制
- 热关断
- 完全无铅,完全符合RoHS指令
- 不含卤素和锑
应用
- 汽车:
- 电源系统
- 信息娱乐
- 仪表盘
- 远程信息处理
- 照明控制
- 高级辅助驾驶系统
其他资源
发布日期: 2021-02-18
| 更新日期: 2022-03-11
