Diodes Incorporated AS333x微功耗CMOS运算放大器具有良好的速度/功耗比,增益带宽为350kHz,静态电流仅为17μA。该器件采用8μV低输入失调电压和0.02μV/°C零漂移失调电压,非常适合用于需要高精度(特别是低精度和高精度)的应用。
AS333采用SOT25和SOT353封装,所有电源电压的额定工作温度范围为-40°C至+125°C。宽温度范围和高ESD容差有助于在恶劣应用中使用。
特性
- 低输入失调电压:8μV(典型值)
- 零点漂移:0.02μV/°C(典型值)
- 1.1μVPP 、0.01Hz至10Hz的噪声
- 电源电压:1.8V至5.5V
- 轨到轨输入和输出
- VCC = 1.8V,超出电源轨(VCC = 1.8V至5.5V时)
- 单位增益稳定性高达200pF C负载
- 增益带宽:350kHz
- 低静态电流:17μA(典型值)
- 转换速率:0.12V/μs(典型值)
- 工作环境温度范围:-40°C至+125°C
- ESD保护JESD 22、4000V HBM(A114)
- SOT25和SOT353封装
- 完全无铅,完全符合RoHS指令
- 无卤无锑的“绿色”器件
应用
- 电池供电型仪器仪表
- 手持式测试设备
- 医疗仪器
- 低压电流检测
- 传感器信号调节
- 传感器接口
- 一氧化碳探测器、压力传感器、烟雾报警器、脉搏血氧仪和血糖仪
引脚分配
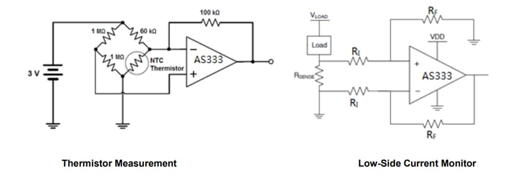
典型应用
发布日期: 2023-06-26
| 更新日期: 2023-08-21

