Microchip Technology 有刷直流电机用电机控制器

Microchip Technology有刷直流电机用电机控制器是全系列微控制器、栅极驱动器和点火控制器,用于有刷直流电机控制。这些全功能器件采用模拟、内核独立和通信外设以及eXtreme低功耗 (XLP) 技术。该微控制器可用于各种通用型和低功耗应用。该器件具有多个PWM、多个通信、温度传感器以及内存访问分区 (MAP) 等内存功能。

有刷直流电机概述

有刷直流电机是因用于换向的“电刷”而命名。转子 或电枢上有端接到换向器上的绕组。 电刷与换向片接触和断开,从而将电源换向到电枢。 永磁直流电机的定子或外圆筒有两个或更多永磁极片。 励磁绕组和定子磁铁的相反极性吸引,使转子旋转,直到它与定子对齐。当转子对齐时,电刷在换向器触点上移动并对下一个绕组励磁。

有刷直流电机容易控制,因为速度和转矩与施加的电压/电流成正比。由于电枢上的绕组,转子很重,惯性较大,使其更难启动/停止。在转子的绕组中产生热量,而且比较难去除。

特性

  • 良好的可控性:开/关、比例
  • 线性转矩/电流曲线
  • 速度与施加的电压成正比
  • 需要维护
  • 过载能力低
  • 热耗散低

应用

  • 玩具
  • 手机
  • 雨刮器
  • 门锁
  • 窗口电梯
  • 天线收缩装置
  • 座椅调节
  • 防抱死制动系统
  • 无绳手钻
  • 电动剪草机

视频

框图

框图 - Microchip Technology 有刷直流电机用电机控制器

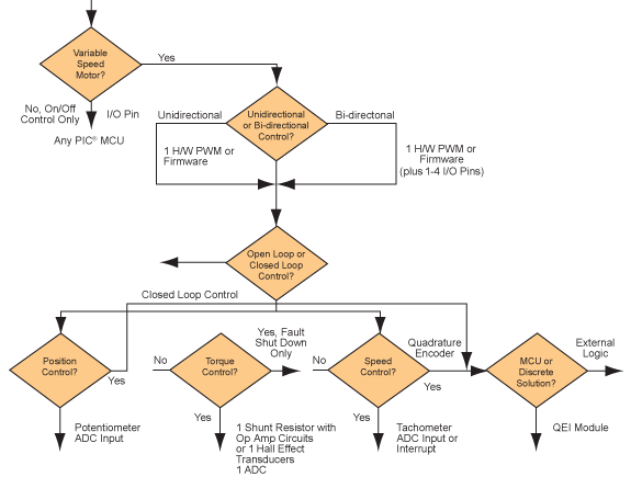
设计流程图

框图 - Microchip Technology 有刷直流电机用电机控制器
发布日期: 2018-03-01 | 更新日期: 2022-09-28