Microchip MAQ5300汽车用CMOS稳压器具有极低压差和极低输出噪声,可在2.3V至5.5V输入电压范围内工作,同时提供高达300 mA电流。其他特性包括2%初始精度、低接地电流(总电流典型值为85pA)、热关断和限流保护。MAQ5300稳压器可选择零关断模式电流状态,禁用时无电流消耗。
MAQ5300汽车用CMOS稳压器的结温范围为-40°C至+125°C,可提供固定输出电压,采用无铅(符合RoHS指令)6引脚2mm x 2mm DFN封装。
特性
- 小型2mm x 2mm DFN封装
- 低压差电压:100mV(300mA时)
- 输出噪声:120pVw3
- 输入电压范围:2.3V至5.5V
- 确保300mA的输出电流
- 稳定搭配陶瓷输出电容器
- 低静态电流:85pA(总计)
- 导通时间:30ps
- 高输出精度
- 初始精度:±2%
- 过热:±3%
- 热关断和限流保护
应用
- CMOS图像传感器
- 备用相机模块
- GPS 接收器
- 信息娱乐
典型应用
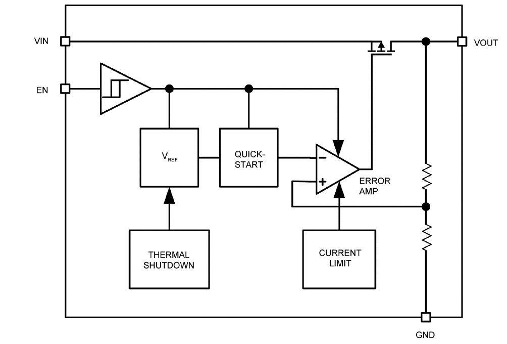
框图
发布日期: 2020-11-13
| 更新日期: 2024-08-08

