|
|
|
Monolithic Power Systems mEZ即插即用型直流/直流电源模块Monolithic Power Systems mEZ即插即用型直流/直流电源模块是易于使用的直流/直流电源解决方案,设计用于各种应用。 该模块具有3%至5%的更高效率、宽输入电压范围,以及将封装尺寸减少多达40%的经济高效的外形。 mEZ模块为空间受限的可扩展电源解决方案器件提供了设计灵活性。
|
|
MPS mEZ降压解决方案提供广泛的产品系列选择,可满足苛刻的设计要求。 该降压转换器具有4.5V至36V的宽VIN工作范围,输出电流为1A至3A。
|
|
特色产品
|
|
Monolithic Power Systems mEZD72402A降压电源模块Monolithic Power Systems mEZD72402A降压电源模块是一款开放式框架、4.5V至36V输入降压电源模块。 mEZD72402A具有2A连续输出电流和各种不同的输出电压选项。 该模块的峰值效率高达92%。
特性
- 4.5V到36V的宽工作输入电压
- 1A负载电流
- 断续模式短路保护
- 过压/欠压保护
- 过流保护
- 过热保护
- 开放式设计文件和BOM
|
|
MPS mEZ升压解决方案提供广泛的产品系列选择,可满足各种设计要求。 该升压转换器具有2.7V至15V的宽VIN工作范围,输出电流为1A至3A。
|
|
特色产品
|
|
Monolithic Power Systems mEZD41502A升压电源模块Monolithic Power Systems mEZD41502A升压电源模块是一款开放式框架模块,效率比其他解决方案高4%。 该模块具有2.7V至13V工作输入电压,5V、12V和15V输出电压,为2A连续输出电流。
特性
- 工作输入电压:2.7V至4.2V
- 5V输出电压
- 2A连续输出电流
- 开放式设计文件和BOM
- 600kHz固定频率
- 高效率
- 过热保护
|
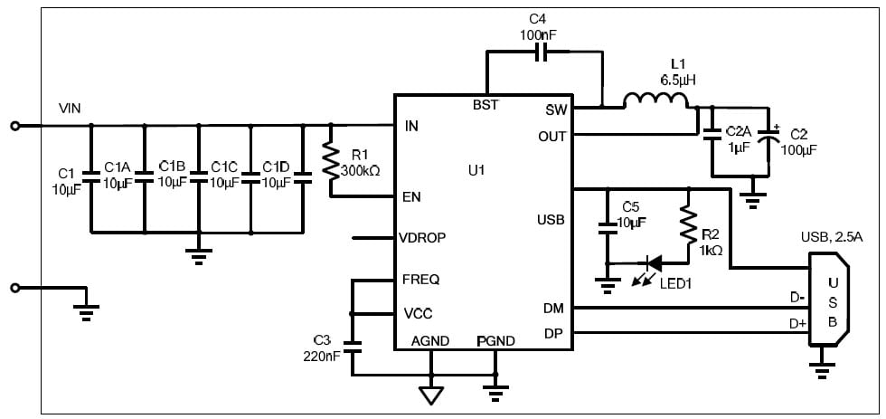
Monolithic Power Systems mEZS91202A USB充电器模块
Monolithic Power Systems mEZS91202A USB充电器模块具有7V至36V输入电压、350kHz工作频率至2.5A负载电流。 该模块还具有5V输出,效率高达95%。
特性
- 7V到36V的宽工作输入电压
- 2.5A负载电流
- 5V输出电压
- 开放式设计文件和BOM
- 过流保护
- 过热保护
- 线路压降补偿
- 符合BC1.2的DCP、分压器模式、1.2V/1.2V模式
|
典型应用
 |
Monolithic Power Systems mEZS84801A PoE电源
Monolithic Power Systems mEZS84801A PoE电源是符合IEEE 802.3af标准的12W PoE供电设备(PD)模块。 该模块具有37V至57V PSE输入,无需光耦合器反馈。
特性
- 37V至57V PSE输入
- 12V输出电压
- 1A负载电流
- 无需光耦合器反馈
- 过流保护
- 过热保护
- 过压保护
- 极少外部元件
|
示意图
|
|
 |
发布日期: 2017-05-02
| 更新日期: 2025-12-12