Monolithic Power Systems (MPS) MP28167GQ Integrated Buck-Boost Converters
Monolithic Power System (MPS) MP28167GQ 4-Switch Integrated Buck-Boost Converters can regulate the output voltage from 2.8V to 22V wide input voltage range with high efficiency. The MP28167GQ implements a constant-on-time control in buck mode and constant-off-time control in boost mode, delivering a fast load transient response as well as smooth buck-boost mode transient.The MPS MP28167GQ 4-Switch Integrated Buck-Boost Converters feature a forced PWM switching mode and programmable output CC (Constant Current) current limit, which supports flexible design for different applications. The MP28167GQ also offers OCP/OVP/UVP, thermal shutdown protection, and is housed in a 16-pin QFN (3mm x 3mm) package.
Features
- Wide 2.8V to 22V operating input-voltage range
- Fixed 5V output voltage
- 3A Output current or 4A input current
- 130mV Line drop compensation
- 500kHz Fixed switching frequency
- Forced PWM switching mode
- Four Low RDS(ON) internal buck power MOSFETs
- Adjustable accurate CC output-current limit with internal sensing FET
- Output over-voltage hiccup protection
- Output short circuitry hiccup protection
- Over temperature shutdown
- EN Shutdown discharge function
- Available in a QFN-16 (3mm x 3mm) package
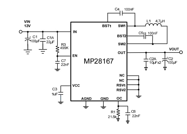
Typical Application
Efficiency vs. Output Current
发布日期: 2021-01-19
| 更新日期: 2022-03-11
