Monolithic Power Systems (MPS) MP2980 36V Buck-Boost Controllers
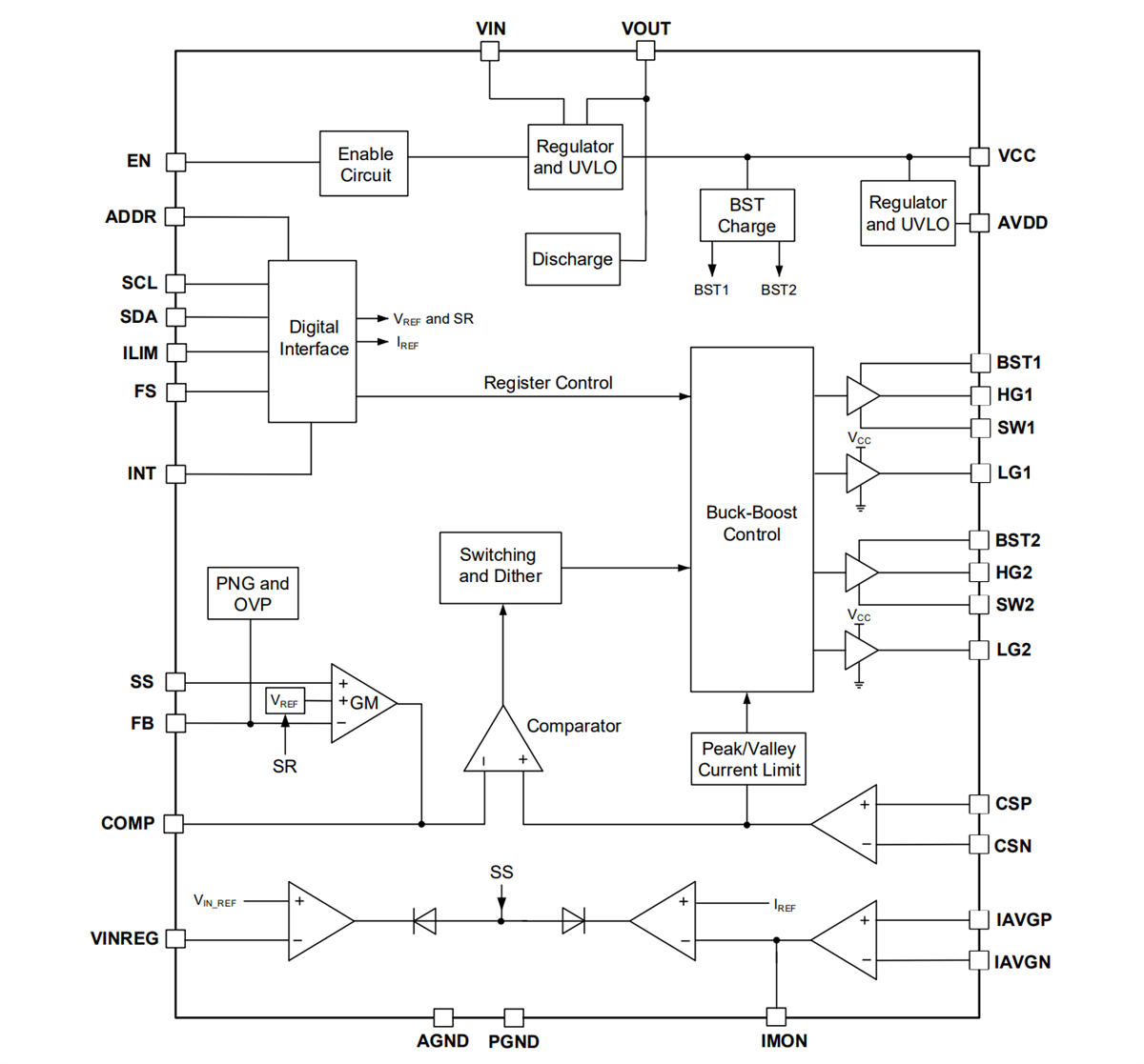
Monolithic Power Systems (MPS) MP2980 36V Buck-Boost Controllers are designed to regulate different output voltages with a wide input voltage (VIN) range and high efficiency. The MP2980 features a digital interface that supports output voltage (VOUT) configuration, VOUT slew rate control, and constant output current (IOUT) limit configuration. These features make the MP2980 ideal for USB power delivery (PD) designs in USB Type-C™ power supplies.The MPS MP2980 implements valley current control in buck mode and peak current control in boost mode to deliver fast load transient response and smooth buck-boost mode transients. The MP2980 offers forced continuous conduction mode (FCCM) and a configurable average current limit, which support flexible designs for different applications.
The MP2980 also equips configurable overcurrent protection (OCP), overvoltage protection (OVP), and VIN undervoltage lockout (UVLO) hysteresis. The device is housed in a QFN-32 (4mm x 4mm) package.
Features
- 6V to 36V start-up Input Voltage (VIN) range
- 5V to 36V operating VIN range
- Flexible digital interface control:
- 0.5V to 28V Output Voltage (VOUT) range
- 0.3V to 2.047V Reference Voltage (VREF) range with 1mV step
- Selectable VOUT slew rate
- Configurable constant current limit
- Output Current (IOUT) Monitor Function (IMON)
- Configurable Soft-Start Time (tSS)
- Switching Frequency Spread Spectrum (FSS) for EMI optimization
- Integrated VOUT discharge function
- Selectable 200kHz, 300kHz, 400kHz, and 600kHz Switching Frequency (fSW)
- Forced Continuous Conduction Mode (FCCM)
- Configurable VIN Under-Voltage Lockout (UVLO) Hysteresis
- Minimum VIN regulation
- Over-Current Protection (OCP), Short Circuit Protection (SCP), and Over-Voltage Protection (OVP)
- Interrupt indicator for OCP, OVP, and VOUT Power Not Good (PNG)
- Available in a QFN-32 (4mm x 4mm) package
Applications
- USB Power Delivery (PD)
- Industrial PC power supplies
- Supercapacitor charging
FUNCTIONAL BLOCK DIAGRAM
发布日期: 2024-08-06
| 更新日期: 2024-08-14
