Monolithic Power Systems (MPS) MP6500A 35V, 2.5A Stepper Motor Driver
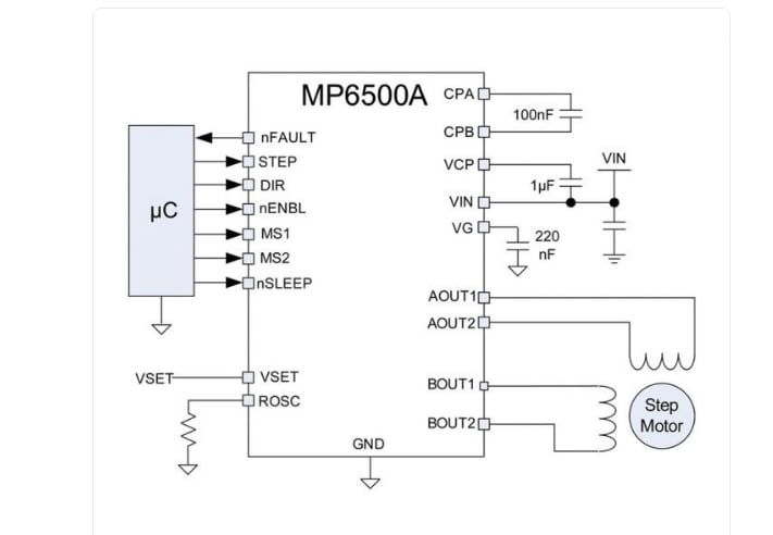
Monolithic Power Systems (MPS) MP6500A 35V, 2.5A, Stepper Motor Driver has a built-in translator and current regulation. The MP6500A offers high integration and a small package size resulting in an ideal space-saving and cost-effective solution for bipolar stepper motor drives.The MP6500A Driver has a supply voltage of up to 35V and can deliver motor currents up to 2.5A. The device can operate a bipolar stepper motor in full-, half-, quarter-, or eighth-step modes. Internal safety features include over-current protection (OCP), input over-voltage protection (OVP), under-voltage lockout (UVLO), and thermal shutdown.
The MP6500A offers a current setting accomplished with a voltage input, unlike the MP6500 which uses a resistor to ground. The MP6500A 35V, 2.5A stepper motor driver is available in a TSSOP-28 EP package.
Features
- Wide 4.5V to 35V input voltage range
- 2x internal full-bridge drivers
- Internal current sensing and regulation
- Low on-resistance (HS: 195mΩ, LS: 170mΩ)
- No control power supply required
- Simple logic interface
- 3.3V and 5V compatible logic supply
- Step modes from full-step to eighth-step
- 2.5A output current
- Automatic current decay
- Over-current protection (OCP)
- Input over-voltage protection (OVP)
- Thermal shutdown and under-voltage lockout (UVLO) protection
- Fault indication output
- Available in a thermally enhanced TSSOP-28 package
Videos
Typical Application Circuit
Additional Resources
发布日期: 2019-08-14
| 更新日期: 2023-10-31
