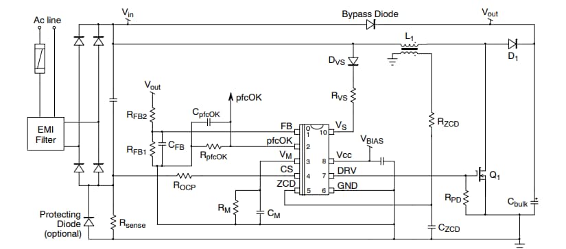
安森美半导体NCP1655功率因数控制器采用SO-9封装。该电路还集成有稳健、紧凑的PFC级所需的特性,仅需少量外部元件。
特性
- VS高压线路检测引脚:减少外部元件数量
- 数量和最小漏电流与最严苛的漏电流兼容
- 待机规格(400V时<30A)
- 稳压环路的内部补偿
- 快速线路/负载瞬态补偿(动态响应增强器)
- 宽VCC工作范围(9.5V至35V)
- 线路范围检测
- pfcOK信号,用于启用/禁用下游转换器
- 简化EMI滤波的抖动
- 安全
- 软过压和快速过压保护
- 欠压检测
- 2级过流检测
- 大容量欠压检测
- 热关断
应用
- 计算机电源
- 所有需要功率因数校正的离线设备
典型应用示意图
发布日期: 2021-03-02
| 更新日期: 2022-03-11

