安森美FPF3381过电压保护负载开关提供集成式±110V浪涌保护TVS(基于IEC61000-4-5标准)。该器件采用小型12焊球WLCSP封装,可在-40°C至+85°C的自由空气温度范围内工作。
特性
- 高达+28V的过压保护
- 集成TVS:±110V (IEC61000-4-5)
- 内部低RDS(on) NMOS晶体管:15m(典型值)
- 可编程过压闭锁 (OVLO)
- 可通过OVLO引脚进行外部调节
- 用于器件的低电平有效使能引脚 (OVLO)
- 超快OVLO响应时间:40ns(典型值)
- 过热保护(热关断)
- 强大的ESD性能
- ±4kV人体模型 (HBM)
- ±2kV充电器件模型 (CDM)
- 系统级ESD (IEC61000-4-2)
- ±10kV接触放电
- ±15kV气隙放电
应用
- 手机
- PDA
- GPS
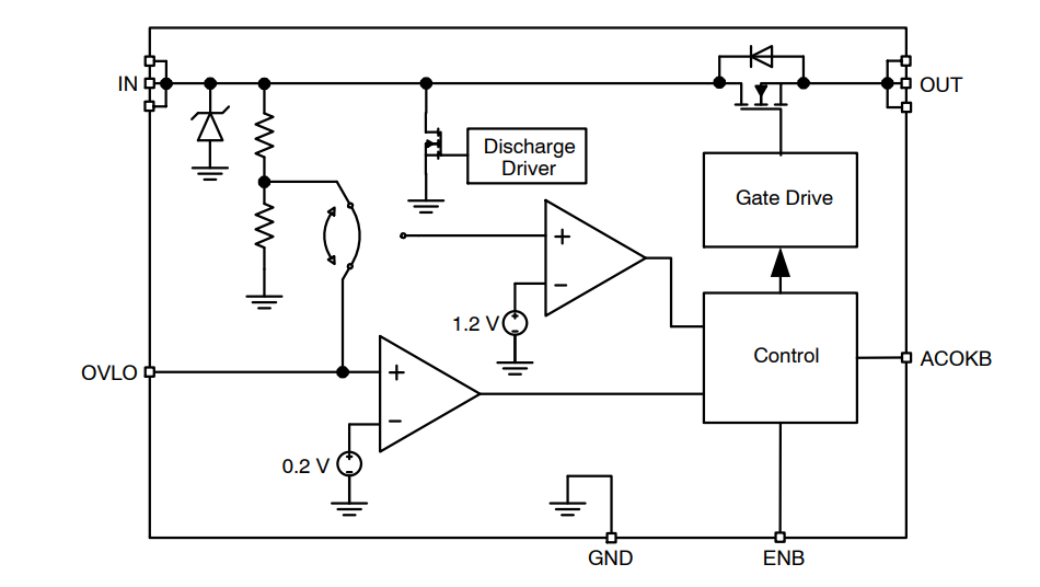
框图
应用原理图
引脚分配
发布日期: 2021-11-14
| 更新日期: 2022-05-26

