特性
- 最大速度:6000rpm(全精度下)
- 最大功能转子速度:45000rpm
- 电源电压范围:2.7V至5.5V
- 通过可编程索引提供绝对位置输出
- 提供速度、温度和电池备份测量
- 支持2.5MHz UART接口,用于连接半双工RS-485驱动器
- 支持电池备份,用于多圈计数跟踪
- 报告内部器件温度,具有可编程过热阈值
- 报告备用电池电压,具有可编程低电池电量阈值
- 传感器接口高度可配置(多达8个通道)
- 对外部主数据采集命令的响应时间:3μs
- 全面运行电流消耗:80mA(典型值)
- 低功耗电池模式电流消耗:2mA(典型值)
- 支持自校准
- 支持延迟消除
- 20位位置分辨率
- 24位多圈分辨率
- 符合RoHS标准
- 无铅
应用
- 工业自动化
- 电机控制/定位
- 编码器模块
- 机器人
- 伺服器
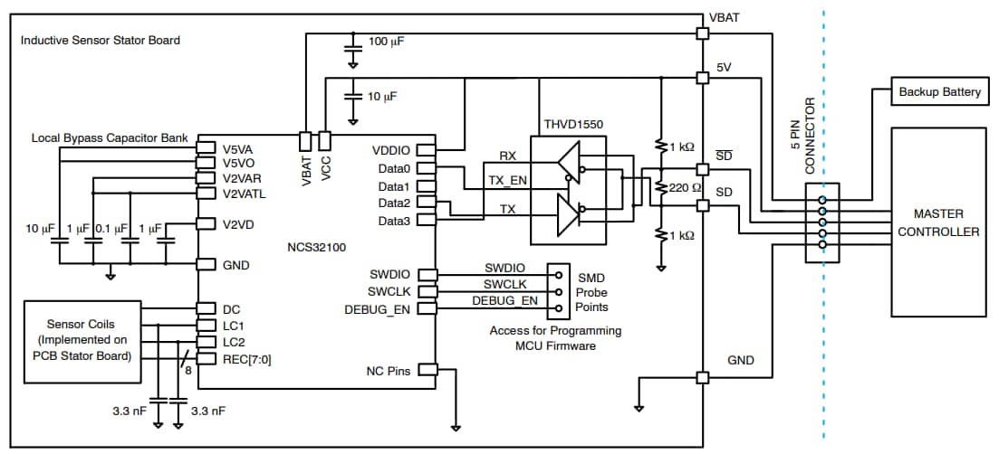
框图
典型应用电路
发布日期: 2023-05-30
| 更新日期: 2026-01-06

