特性
- 高达1700V高压轨
- 驱动电流能力:
- 4A拉电流/灌电流 (25°C)
- 独立的拉电流和灌电流,可简化栅极驱动配置 (STGAP2SM)
- 4A米勒钳位 (STGAP2SCM)
- 较短的传播延迟:100ns
- UVLO功能
- 栅极驱动电压高达26V
- 负栅极驱动
- 板载隔离式直流-直流转换器为
栅极驱动器供电,由VAUX = 5V馈电 - VDD逻辑电源为本地3.3V或VAUX
- 3.3V、5V TTL/CMOS输入,带迟滞
- 可轻松选择跳线以驱动电压配置:
- +15/0V;+15/-3V;+19/0V;+19/-3V
- 高温关断保护
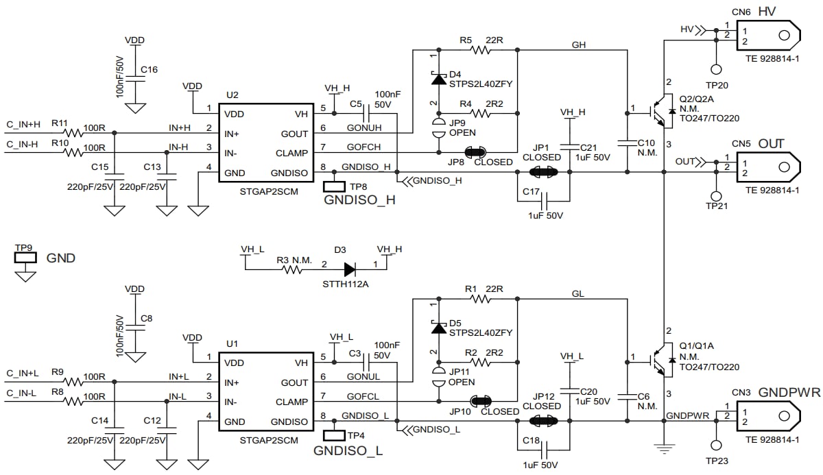
示意图
发布日期: 2018-07-10
| 更新日期: 2023-02-12

