特性
- 高效2A、1.5MHz开关模式升压充电器
- 充电效率为93.4%(5V适配器、7.6V电池、1A充电时)
- 优化用于USB输入和2节锂离子电池
- 可选的低功耗PFM模式,用于轻负载工作
- 单个输入,支持USB输入适配器
- 支持3.9V至6.2V输入电压范围,具有20V绝对最大输入电压额定值
- 输入电流限制(500mA至3.3A,100mA的分辨率),以支持USB2.0、USB3.0标准适配器
- 通过高达5.5V的输入电压限制实现最大功率跟踪
- 集成的USB D+/D-自动检测USB SDP、CDP、DCP和非标准适配器
- 电源路径管理和I2C控制
- 借助17mΩ电池放电MOSFET实现高电池放电效率
- 窄VDC (NVDC) 电源路径管理
- 无需电池或使用深度放电的电池亦可瞬时启动系统
- 电池补充模式下理想的二极管运行
- USB OTG,4.5V至5.5V可调节输出
- 降压转换器,输出高达2A
- 5V、1A输出时的效率为94%
- 精确的恒定电流 (CC) 调节和输出短路保护
- 可选的低功耗PFM模式,用于具有Out-of-Audio选项的轻负载工作
- 输入电流优化器 (ICO) ,无需过载适配器即可最大限度提高输入功率
- 集成16位ADC,用于系统监控 (BUS电压和电流、各电池电压、充电电流、SYS电压以及NTC和裸片温度)
- 高集成度,包含全部MOSFET、电流检测和环路补偿
- 高精度
- ±0.5%充电电压调节
- ±5%充电电流调节
- ±7.5%输入电流调节
- 安全
- 用于充电和OTG降压模式的电池温度感测
- 热调节与热关断
应用
- 蓝牙扬声器
- EPOS打印机
- 便携式POS
- 无线安全摄像头
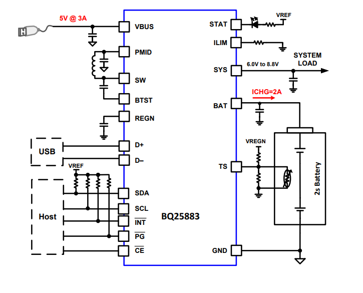
简化示意图
发布日期: 2019-05-15
| 更新日期: 2023-09-11

