Texas Instruments bq51222单芯片无线电源接收器
Texas Instruments bq51222单芯片无线电源接收器是完全独立的无线电源接收器。该器件能够以无线充电联盟 (WPC) Qi 和电源事物联盟 (PMA) 协议中运行。这些协议使得无线电源系统满足这两种感应充电标准。bq51222 器件提供针对这两种标准的单器件电源转换(整流和稳压)以及数字控制和通信。该器件还具有协议自主检测功能,并且无需额外的有源器件。bq51222 器件符合 WPC v1.2 和 PMA 通信协议。与 WPC 或 PMA 一次侧控制器搭配使用时,bq51222 器件可为无线电源解决方案实现一套完整的无线电源传输系统。此接收器可采用市场领先的形状因子、效率和解决方案尺寸实现同步整流、稳压和控制与通信。特性
- 强大的5W解决方案,损耗降低50%,改善了散热性能
- 用于最低高度薄型解决方案的无电感器接收器
- 可调节输出电压(4.5V至8V),优化线圈和热性能
- 效率达96%的全同步整流器
- 效率达97%的后稳压器
- 5W时系统效率达79%
- WPC v1.2和PMA兼容通信
- 获得专利的发送器充电垫检测功能,改进了用户体验
- I2C通信,通过主机进行
应用
- 智能手机、平板电脑、手持式设备
- Wi-Fi热点
- 充电宝
- 其他手持式设备
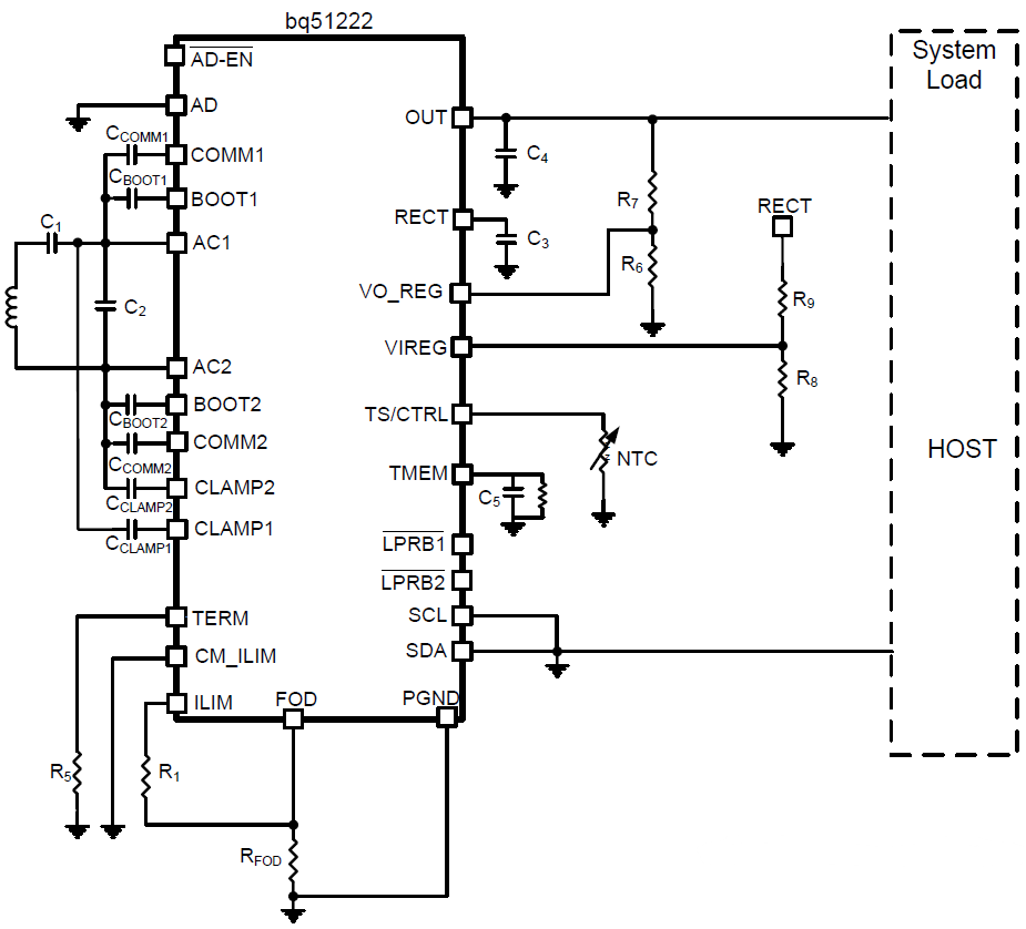
简化示意图
发布日期: 2017-03-15
| 更新日期: 2023-11-13
