Texas Instruments TPS7H1121EVM 评估模块

Texas Instruments TPS7H1121EVM评估模块设计用于轻松演示采用塑料封装的TPS7H1121-SEP LDO稳压器的功能和多功能性。TPS7H1121EVM板提供了可安装额外组件的引脚布局,以支持对自定义配置的测试。此外,TI TPS7H1121EVM还提供测试点和SMA连接器,以便于验证性能。

特性

  • 从 2.25 V 到 14 V 的输入电压范围。
  • 最大输出电流:2 A
  • 在整个线路、负载和温度范围内的精度:±1.5%
  • 外部稳压5V PGOOD电源
  • 利用STAB引脚实现可选外部控制回路补偿

概述

Texas Instruments TPS7H1121EVM 评估模块

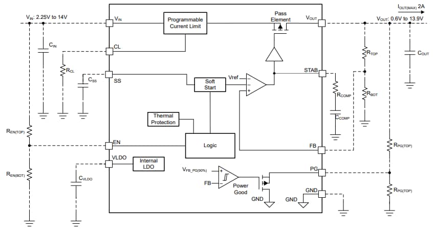
方框图

框图 - Texas Instruments TPS7H1121EVM 评估模块
发布日期: 2025-09-12 | 更新日期: 2025-09-19