Analog Devices Inc. ADP1764低噪声CMOS线性稳压器
Analog Devices ADP1764稳压器是低噪声低压差 (LDO) CMOS线性稳压器。ADP1764稳压器从单输入电源供电,输入电压低至1.10V。该稳压器无需外部偏置电源来提高效率,提供高达4A的输出电流。小封装尺寸、47mV低压差电压以及4A负载允许ADP1764在最小的PCB面积中工作,而不会影响性能。ADP1764稳压器经过优化,采用小型22μF陶瓷输出电容器便能实现稳定工作以及实现最佳瞬态性能。ADP1764稳压器在整个线路、负载和温度范围内具有超低的2μVrms噪声额定值和±1.5%的固定输出电压精度。热过载和短路保护电路防止在不利条件下损坏。特性
- 4A最大输出电流
- 低输入电源电压范围
- VIN= 1.10V至1.98V,无需外部偏置电源
- 固定输出电压范围 (VOUT_FIXED):0.55V至1.5V
- 可调输出电压范围 (VOUT_ADJ):0.5V至1.5V
- 针对22μF小型陶瓷电容器进行了优化
- 电流限制和热过载保护
- 电源良好指示灯
- 超低噪声:2μVrms,100Hz至100kHz
- 噪声频谱密度:
- 5nV/√Hz(10kHz时)
- 4nV/√Hz(100kHz时)
- 低压差:4A负载下典型值为47mV
- 工作电源电流:5mA(空载时典型值)
- 线路、负载和温度范围内的固定输出电压精度:±1.5%
- 出色的电源抑制比 (PSRR) 性能
- 4A负载下典型值为69dB(10kHz时)
- 4A负载下典型值为46dB(100kHz时)
- 出色的负载/线路瞬态响应
- 软启动特性可降低浪涌电流
- 精密使能
- 16引脚、3mm × 3mm LFCSP封装
应用
- 对以下噪声敏感型应用进行稳压
- 射频 (RF) 收发器
- 模数转换器 (ADC) 和数模转换器 (DAC) 电路
- 锁相环 (PLL)
- 压控型振荡器 (VCO)
- 时钟集成电路
- 现场可编程门阵列 (FPGA) 和数字信号处理器 (DSP) 电源
- 医疗和保健
- 工业与仪器仪表
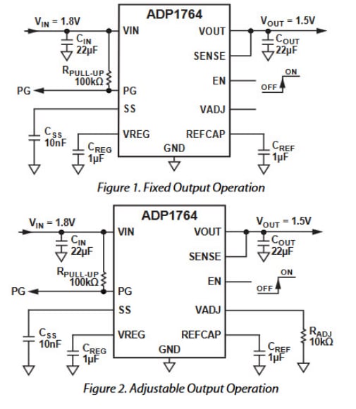
ADP1764典型应用电路图
发布日期: 2017-08-18
| 更新日期: 2022-04-25
