adi ADPL62092采用5引脚SOT23封装,工作温度范围为-40°C至+125°C。
特性
- 在整个温度范围内(TA = +125°C)的低电源电流:5µA(典型值),6.8µA(最大值,3.6V时)
- 出厂设置复位阈值选项:1V至5V(50mV/100mV增量)
- 看门狗定时器功能
- 手动复位输入
- 可确保在VCC ≥ 1V时复位有效
- 开漏复位输出
- 电源瞬态抑制
- 工作温度范围:-40 °C至+125 °C
应用
- 便携式/电池供电设备或仪器仪表
- 智能手机
- MP3播放器/电子阅读器平板电脑
- 血糖和患者监护仪
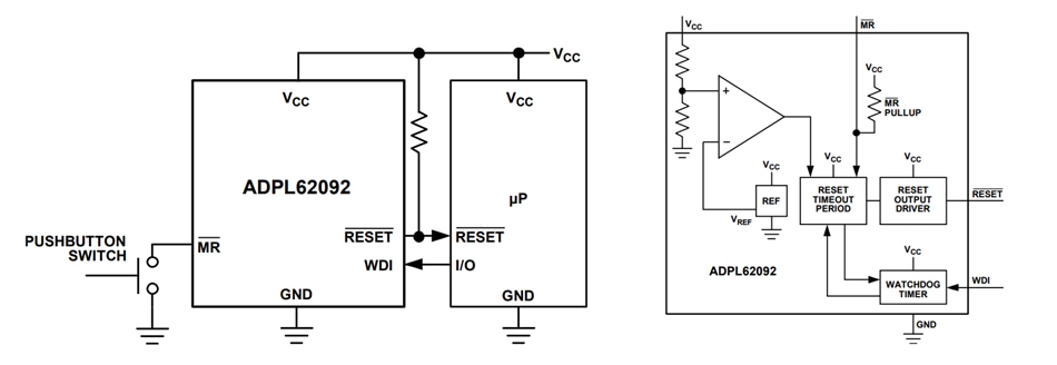
简化应用方框图
时序图
发布日期: 2025-03-19
| 更新日期: 2025-04-01

