通过片上射频平衡-不平衡转换器,ADI ADRF6650双路下变频器能够支持50Ω端接射频输入。集成无源混频器为200MHz滑动中频 (IF) 窗口提供高度线性的降频转换。ADRF6650使用宽带方波限制本地振荡器 (LO) 放大器,实现450MHz至2700MHz射频带宽。与传统的窄带正弦波LO放大器解决方案不同,该放大器支持在宽带宽范围内将LO施加在射频输入以上或以下。
ADRF6650设计采用高级硅锗 (SiGe) 双极互补金属氧化物半导体 (BiCMOS) 工艺。该器件采用56引脚、符合RoHS指令的8mm × 8mm、引线框架芯片级封装 (LFCSP),带裸露焊盘。最高焊盘温度范围指定为−40°C至+105°C。
特性
- 双路下变频器,集成小数N PLL/VCO
- 450MHz至2700MHz连续射频
- 450MHz至2900MHz,高侧或低侧注入LO频率
- 增益控制范围:43dB
- 通过向上/向下和SPI进行增益控制
- 集成式射频平衡-不平衡转换器,用于单端50Ω输入
- 3.3V和5V电源
- 8mm × 8mm、56引脚LFCSP封装
应用
- 多频段/多标准蜂窝基站分集接收机
- 宽带无线电链路分集下变频器
- 多模蜂窝扩展器和微微蜂窝
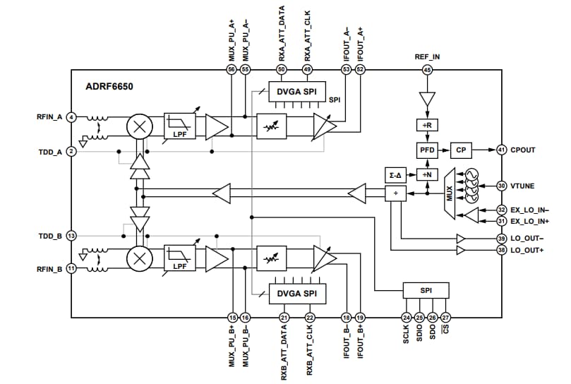
功能框图
发布日期: 2021-03-22
| 更新日期: 2022-03-11

