LT3041线性稳压器简单易用,包括短路保护、安全工作区保护、反向电池保护、反向电流保护以及带迟滞保护的热关断 等功能。这些稳压器具有VIOC跟踪功能,可控制上游开关转换器,从而在LT3041上保持恒定电压,最大限度地降低功耗。典型应用包括射频电源、低噪声仪器仪表、开关电源用后置稳压器和诊断。
特性
- 超低输出RMS噪声:1μV RMS(10Hz至100kHz)
- 超低输出噪声频谱密度:3nV/√Hz(10kHz时)
- 超低1/f噪声:8μVp-P(0.1Hz至10Hz)
- 超高PSRR:80dB(1MHz时)
- 输出电流:1A
- 宽输入电压范围:2.2V至20V
- 单电容器可改善噪声和PSRR
- SET引脚电流:
- 100µA、±0.5%初始精度
- VIOC引脚,用于管理功耗
- 单电阻器可对输出电压进行编程
- 可编程电流限制
- 低压差:310mV
- 输出电压范围:0.2V至15V
- 可编程电源良好
- 快速启动能力
- 精密使能/UVLO
- 可并联多个器件以降低噪声、增加电流
- 带折返的内部电流限制
- 最小输出电容器:
- 2个并联10µF陶瓷
- 外形纤薄紧凑
- 采用14引脚、4mm x 3mm、DFN封装
应用
- 射频电源:
- 相锁环
- 压控型振荡器
- 混频器
- 低噪声放大器
- 功率放大器
- 低噪声仪器仪表
- 高速和高精度数据转换器
- 医疗应用:
- 成像和诊断
- 用于开关电源的后置稳压器
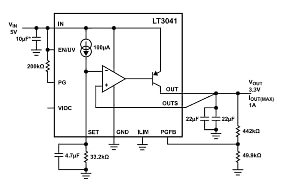
功能框图
应用示意图
发布日期: 2022-12-09
| 更新日期: 2022-12-22

