Analog Devices Inc. LTC389x同步直流/直流控制器
Linear Technology/Analog Devices LTC389x同步控制器是高性能降压型开关稳压器直流/直流控制器。LTC389x控制器(LTC3894系列除外)可驱动所有N通道同步功率MOSFET级。MOSFET级的工作输入电压高达150V。高压LTC3894控制器可驱动P通道功率MOSFET开关。LTC389x采用恒定频率电流模式架构,可实现高达850kHz的可锁相频率。设计人员可以在5V至10V范围内设定栅极驱动电压,这样能够使用标准电平或逻辑FET,以尽可能提高效率。设计人员还可使用外部电阻器在0.8V至60V范围内设定输出电压。引脚编程可实现固定的5V或3.3V输出电压。LTC389x控制器设有集成开关,无需外部自举二极管。内部电荷泵允许100%占空比运行。这些器件采用OPTI-LOOP®补偿,因此可以在很宽的输出电容和ESR数值范围内对瞬态响应进行优化。LTC389x控制器具有低至40μA的空载静态电流,可以延长电池供电系统的运行时间。
特性
- 宽VIN范围:4V至140V(150V绝对最大值)
- 宽输出电压范围:-60V至60V
- 可调节栅极驱动电平:5V至10V (OPTI-DRIVE)
- 低工作IQ:40μA(关断 = 10μA)
- 100%占空比工作
- 无需外部自举二极管
- 可选择的栅极驱动UVLO阈值
- 板载LDO或外部NMOS LDO,用于DRVCC
- EXTVCC LDO通过VOUT为驱动器供电
- 可锁相频率(75kHz至850kHz)
- 可编程固定频率(50kHz至900kHz)
- 在轻负载条件下可选择执行连续、脉冲跳跃或低纹波突发模式 (Burst Mode®) 操作
- 可调突发钳位和电流限制
- 可调或固定(5V/3.3V)输出电压
- 电源良好输出电压监视器
- 可编程输入过压闭锁
- 38引脚TSSOP高压封装
应用
- 汽车和工业电源系统
- 高电压电池供电系统
- 电信电源系统
- 分布式电源系统
其他资源
技术文件
LTC3890典型应用
LTC3894典型应用
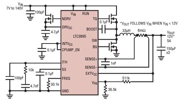
LTC3895典型应用
LTC3896典型应用
发布日期: 2017-04-28
| 更新日期: 2022-03-11
