Analog Devices Inc. LTC4376电源开关IC
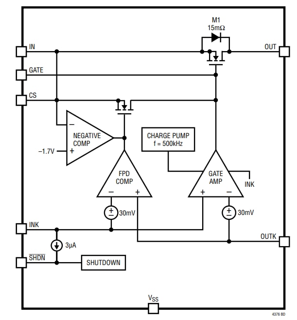
Linear Technology/Analog Devices LTC4376电源开关IC是一款7A理想二极管,采用内部15mΩ N通道MOSFET。这样即可在用于二极管“或”和大电流二极管应用中时替代肖特基二极管。LTC4376开关IC可以控制内部MOSFET的正向压降,以确保平稳的无振荡电流输送。这些电源开关IC可以降低功耗,减少散热以及占用的PCB面积。LTC4376电源开关IC在4V至40V电压范围内工作,可提供-40V反向输入保护。这些开关IC采用16引脚5mm x 4mm DFN封装。应用包括汽车电池保护、冗余电源、便携式电池设备和计算机系统/服务器。特性
- 通过更换功率肖特基二极管来降低功耗
- 宽工作电压范围:4V至40V
- 内部15mΩ N通道MOSFET
- -40V反向输入保护
- 低至9μA的关断电流
- 低至150μA的工作电流
- 无振荡平滑切换
- 采用16引脚5mm x 4mm DFN封装
应用
- 汽车电池保护
- 冗余电源
- 便携式电池设备
- 计算机系统/服务器
LTC4376框图
LTC4376典型应用图
功率耗散与负载电流
其他资源
发布日期: 2018-12-25
| 更新日期: 2023-02-14
