Analog Devices / Maxim Integrated MAX17617功率限制器
Analog Devices/Maxim Integrated的 MAX17617 功率限制器为系统提供 可编程保护边界,以防止 输入电压故障和输出过电流故障。这些功率限制器在没有反向电流保护的情况下可防止高达80V的输入电压故障,在有反向电流保护的情况下可防止75V的输入电压故障。其使用具有低导通电阻20mΩ(典型)的内部N型场效应晶体管(nFET)来实现。MAX17617功率限制器通过使用外部电压分压器,可实现可编程欠电压锁定(UVLO)阈值。这些功率限制器还具有可编程的过电压锁定 (OVLO) 阈值和输入电压反极性保护功能,并配有外部nFET。MAX17617电源限流器提供200%的短期过载能力和可编程电流限制故障响应。这些电源限流器具有开漏故障指示器 (FLAG)、电源良好输出 (PGOOD)、可编程欠压检测输出 (OUTUV) 和结温 (TJ) 监控功能。典型应用包括输入电压和输出过电流保护、接地保护和浪涌保护。
特性
- 强大的保护特性缩短了系统停机时间
- 3V至80V宽输入电源范围(无反向电流保护)
- 3V至75V宽输入电源范围(带反向电流保护)
- 在整个温度范围内,±3%精确可编程电流限制在3A至7A之间
- 在整个温度范围内,±4%精确可编程电流限制在2A至3A之间
- 在整个温度范围内,±7%精确可编程电流限制在0.7A至2A之间
- 在100W和24V处,针对2类应用进行精确的±6%功率限制
- 输入电压反极性保护(带外部nFET)
- 双级反向电流保护(带外部nFET),响应时间为100ns。
- 低RON内部nFET为20mΩ(典型值)
- 输出电压反极性容差
- 接地失效保护
- 200%的短期过载能力
- 设计灵活,可最大限度地重复使用并尽可能减少重新认证
- 可调UVLO和OVLO/OVFB阈值
- 精确带宽电流监控读数IMON为±2%(3A至7A,最高85°C)
- 可编程启动浪涌电流限制
- 连续、自动重试和断开模式可编程电流限制故障响应
- 逻辑电平使能输入 (EN)
- 受保护的外部N型场效应晶体管 (nFET) 栅极驱动器
- 开漏故障指示器 (FLAG)
- 电源良好输出 (PGOOD)
- 可编程欠压检测输出 (OUTUV)
- 结温监控 (TJ)
- 热折返电流限制
- 解决方案占位面积减小:
- 4.5mm x 5.75mm,23引脚FCQFN封装
- 集成nFET以满足通用保护要求
应用
- 输入电压和输出过电流保护
- 接地失效保护
- 浪涌保护
方框图
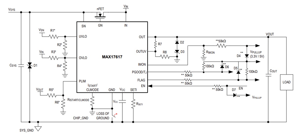
典型应用电路
发布日期: 2025-12-08
| 更新日期: 2025-12-23
