Analog Devices / Maxim Integrated MAX17851 SPI转UART安全监控桥接器
Analog Devices MAX17851 SPI转UART安全监控桥接器支持具有标准SPI端口的主机控制器与使用电池管理UART协议的一个或多个电池管理监视器进行可靠通信。安全监控桥接器实现稳健通信,在单一和双菊花链系统架构中波特率可扩展至4Mbps。UART符合ISO26262汽车安全完整性等级 (ASIL) D系统标准,可通过嵌入式UART通信锁步安全测量状态机 (LSSM) 检测消息损坏、延迟、丢失和插入。MAX17851可自动验证消息有效载荷内的所有通信,简化主机微控制器的软件开发。MAX17851还监控主机微控制器通信,以检测任何故障。在与主机的通信故障中,该器件将试图恢复或继续控制。然后,MAX17851可以选择性地重新配置菊花链网络,从而继续监控电池状况。该功能可实现系统持续安全运行。如果电池状况超出编程范围,MAX17851还提供接触器信号传输,从而将整个系统置于故障安全状态。
Analog Devices MAX17851 SPI转UART安全监控桥接器采用TSSOP-16封装,符合汽车应用类AEC-Q100标准。
特性
- 支持电池管理UART协议
- 工作电压:1.71V至5.5V
- 支持ASIL D功能安全要求
- 自动片上通信验证,简化主机报告
- 不间断菊花链故障轮询,提供故障类型和故障位置
- 集成系统看门狗,带冗余菊花链控制器
- 可编程系统恢复
- 可编程存储器,用于菊花链配置
- 可编程接触器控制
- 微控制器处于睡眠模式时集成电池平衡功能
- 安全的长期平衡监控,带可编程中断
- UART波特率可编程高达4Mbps
- SPI接口,频率高达10MHz
- 超低静态电流
- 工作温度范围:-40°C至+125°C
- 符合AEC-Q100标准
- TSSOP-16封装
应用
- 电池管理系统 (BMS)
- 电动和混合动力汽车 (EV/HEV)
- 储能系统 (ESS)
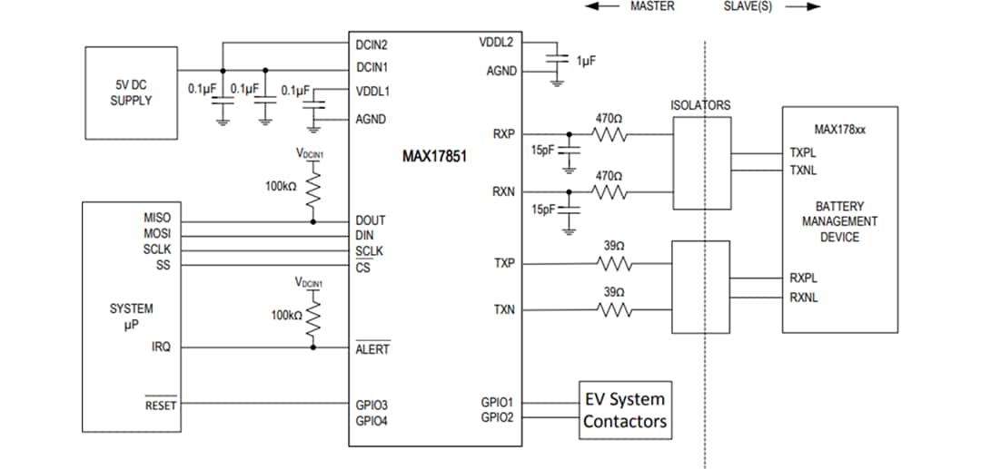
典型应用电路
框图
视频
发布日期: 2021-09-07
| 更新日期: 2024-11-06
