ADI MAX38650 nanoPower降压转换器支持100%占空比运行,可作为电池放电无缝转换,降至目标输出电压以下。MAX38650采用独特的控制方案,可在宽输出电流范围内实现超低静态电流和高效率。
MAX38650转换器采用节省空间的1.58mm x 0.89mm、6引脚晶圆级封装 (WLP) (2 x 3焊球、0.4mm间距),指定工作温度范围为-40°C至+125°C。
特性
- 延长了电池寿命
- 390nA超低静态电源电流
- 5nA关断电流
- 95%峰值效率和10µA时超过85%效率
- 简单易用,操作普及
- 输入电压范围:1.8V至5.5V
- 单电阻器可调VOUT:1.2V至3.3V (MAX38650A)
- 预编程VOUT:1.2V至5V (MAX38650B),步进为50mV
- 100%占空比模式,实现低压差运行
- 输出电压精度:±1.5%
- 负载电流:100mA
- 在多种用例情况下保护系统
- 关断时的反向电流阻断
- 有源放电特性
- 减小了尺寸并提高了可靠性
- 工作温度范围:-40°C至+125°C
- 1.58mm x 0.89mm、0.4mm间距、6引脚 (2 x 3) WLP
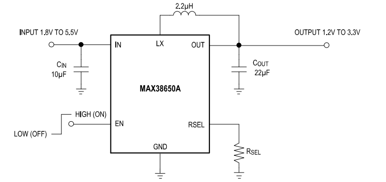
典型工作电路
发布日期: 2021-02-03
| 更新日期: 2023-04-14

