Analog Devices / Maxim Integrated MAX6365-68 Microprocessor Supervisory Circuits
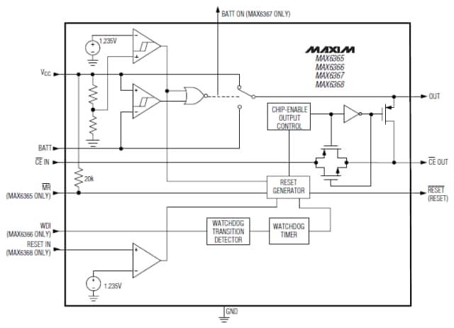
Analog Devices MAX6365-MAX6368 Microprocessor Supervisory Circuits feature battery backup and chip-enable gating. These devices simplify power-supply monitoring, battery-backup control functions, and memory write protection in microprocessor (µP) systems. The circuits significantly improve the size, accuracy, and reliability of modern systems with an ultra-small integrated solution. These devices provide a microprocessor reset output during VCC supply power-up, power-down, and brownout conditions. These devices internally control VCC to backup-battery switching to maintain data or low-power operation for CMOS RAM, CMOS microprocessors, real-time clocks, and other digital logic when the main supply fails.These Analog Devices MAX6365-MAX6368 circuits provide memory write protection through internal chip-enable gating during supply or processor faults. These devices include one of the following options: a manual reset input (MAX6365), a watchdog timer function (MAX6366), a battery-on output (MAX6367), or an auxiliary user-adjustable reset input (MAX6368).
Features
- Low +1.2V operating supply voltage (VCC or VBATT)
- Precision monitoring of +5.0, +3.3V, +3.0V, and +2.5V power-supply voltages
- Onboard gating of chip-enable signals, 1.5ns propagation delay
- Debounced manual reset input (MAX6365)
- Watchdog timer, 1.6s timeout (MAX6366)
- Battery-on output indicator (MAX6367)
- Auxiliary user-adjustable RESET IN (MAX6368)
- Low 10µA quiescent supply current
- 150ms min. reset timeout period
- 3 available output structures
- Push-pull active-low RESET
- Open-drain active-low RESET
- Open-drain RESET
- RESET/active-low RESET valid down to 1.2V guaranteed
- (VCC or VBATT)
- Power-supply transient immunity
- Miniature 8-pin SOT23 package
- UL recognized
Applications
- Computers: desktops, workstations, servers
- Notebook computers
- Portable patient monitoring/drug delivery
- Portable test meters
- POS Terminals
- Printers and faxes
- Programmable logic controllers
Functional Block Diagram
发布日期: 2012-03-28
| 更新日期: 2024-07-18
