Maxim MAX16840 LED Driver with Integrated MOSFET

美信集成 MAX16840 LED 驱动器
带集成 MOSFET

美信集成 MAX16840 内置 MOSFET 的 LED 驱动器采用专有的输入电流控制机制,所构建的 LED 灯兼容于电子变压器,支持后沿调光(带有电子变压器)。美信集成 MAX16840 LED 驱动器可用于构建降压、升压和降升压拓扑。它内置 0.2Ω (最大值)、48V 开关 MOSFET,采用固定频率、平均电流控制模式。美信集成 MAX16840 LED 驱动器带有模拟调光和热折返功能,并具有输出过压保护和内部超温保护。这款美信集成 LED 驱动器用于 MR16 和其他 12V AC 或 DC 输入 LED 应用。

特点
  • 平均输入电流控制,支持电子变压器和调光工作
  • 降压、升压、SEPIC、和降升压拓扑
  • 集成 0.2Ω(最大值) 48V 开关 MOSFET
  • 模拟调光和热折返
  • 输出过压保护
  • 内部超温保护
  • -40°C 至 +125°C 工作温度范围
  • 3mmx3mm, 10 引脚 TDFN 封装
应用
  • MR16 和其他 12V AC 或 DC 输入 LED
  • 照明应用

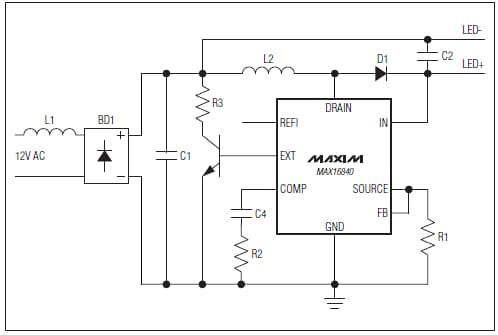
方框图

Block Diagram
  • Maxim Integrated
发布日期: 2011-12-16 | 更新日期: 2023-04-13