Diodes Inc AL58812驱动器通过I2C/SPI 数字接口进行控制,可通过INT_SEL引脚进行选择。AL58812具有30kHz、每个通道12位PWM生成器,以及独立于通道/模块的颜色混合和亮度控制寄存器,从而可实现生动的led效果,且无任何可听见噪声。
该LED驱动器工作环境温度范围为-40°C至+85°C,可提供W-QFN5050-40/SWP(Type A1)封装,MSL等级为1。
特性
- 输入电压范围:2.7V至5.5V
- 12个精密LED电流阱
- OUT引脚电压:5.5V(最大值)
- 每通道电流:70mA
- 12位PWM寄存器,带30kHz PWM发生器
- PWM相移
- 6位总电流调光
- 独立的色彩混合寄存器
- 独立的亮度控制寄存器
- 对数或线性亮度控制
- 三个可编程通道组(A、B、C)
- 在70mA时,典型压降VSAT低至200mV
- 硬件可选的I2C或SPI数字接口
- 支持400kHz I2C接口和4MHz SPI接口
- 诊断和保护
- 开漏故障指示引脚和寄存器
- 各通道独立故障屏蔽寄存器
- 过热保护(OTP),带OTP预警功能
- LED开/短路、欠压保护
- 超低静态关断电流:1μA
- 节能模式电流:15μA(最大值)
- 完全无铅,符合RoHS标准
- 绿色器件,不含卤素和锑
- 适用于需要特定变更控制的汽车应用
应用
- 智能家居电器
- 电动汽车充电站
- 信息娱乐显示器
- IoT信息指示器
- 计算硬件
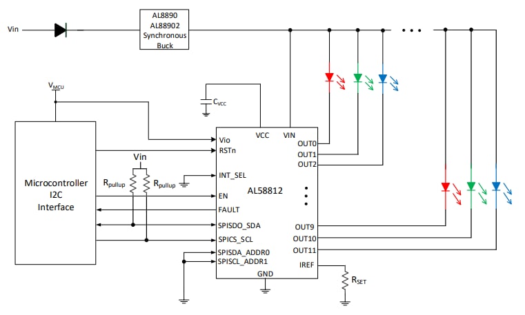
电路:用于I2C接口应用
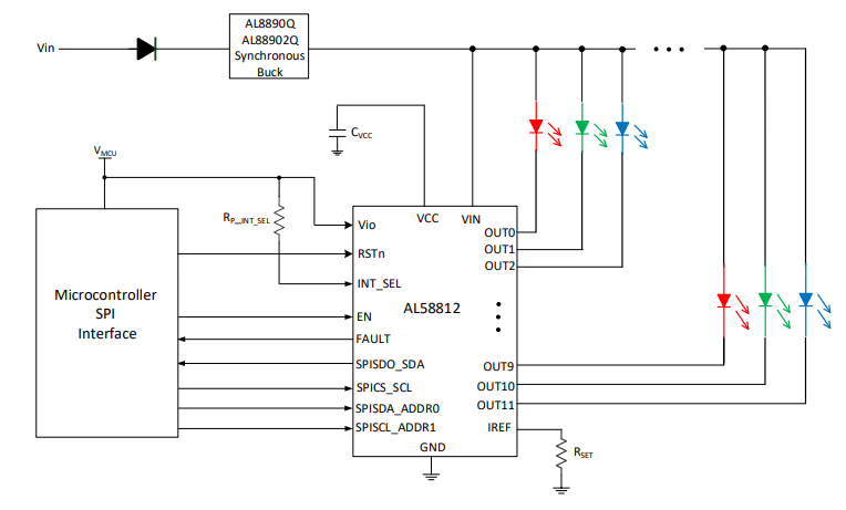
用于SPI接口应用的电路
发布日期: 2025-09-30
| 更新日期: 2025-11-05

