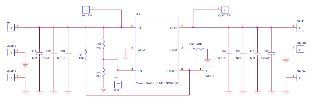
Diodes Inc AP22652FDZ-EVM评估模块包括器件运行所需的全部无源元件。输入引脚应该连接外部电源;输出应该连接负载。
特性
- 最大负载电流:高达2.1 A
- 精确的可调限流:125mA-2665mA
- ±7%精确可调限流:1.735A,RLIM = 15kΩ
- 过流期间为恒定电流(AP22652、AP22653)
- 快速短路响应时间:5µs(典型值)
- 关断期间的反向电流阻断和使能期间的反向电流限制
- 工作电压范围:3.0V至5.5V
- 内置软启动,具有0.5 ms典型上升时间
- 过流、输出过压和热保护
- 故障报告 (FAULT),含消隐时间
- 2kV HBM,500V CDM ESD保护
- 低电平有效 (AP22652) 或高电平有效 (AP22653) 使能
- 环境温度范围:-40°C至+85 °C
原理图
概述
发布日期: 2020-07-08
| 更新日期: 2024-08-06

