Diodes Incorporated AP7375x稳压器针对线路电压和负载电流瞬态的响应时间非常快。此外,它可确保启动和短路恢复期间无过冲电压。该器件还具有集成式短路和热关断保护功能。AP7375有1.8V、3.0V、3.3V、3.6V和5.0V固定输出电压版本,采用SOT23、SOT25、SOT89和U-DFN2020-6 (SWP)(UXC型)封装。
特性
- 3 V 至 45 V 的宽输入电压范围
- 最大输出电流:300 mA
- 低压差:
- VDROP = 35mV(IOUT = 10mA时,典型值)
- V DROP = 350mV(IOUT = 100mA时,典型值)
- 低静态电流:2.1μA(典型值)
- 高输出电压精度:±2%
- 固定输出电压:1.8V、3.0V、3.3V、3.6V和5.0V
- 高PSRR:85dB (1kHz)
- 出色的线路/负载调节功能
- 热关断功能
- 完全无铅,完全符合RoHS指令
- 无卤、无锑的“绿色”器件
应用
- 电池供电设备
- 烟雾探测器和传感器
- 微控制器应用
- 家用电器
典型应用
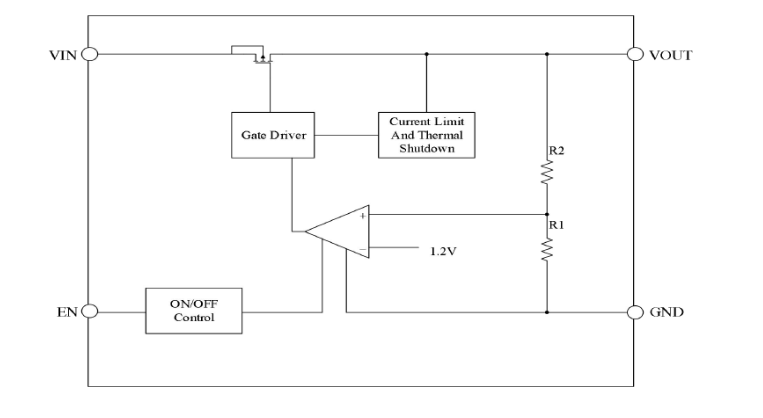
框图
发布日期: 2024-06-25
| 更新日期: 2024-07-30

