ATmega64RFR2无线模块的AVR内核将丰富的指令集与32个通用工作寄存器相结合。32个寄存器直接连接到算法逻辑单元 (ALU)。可以通过在一个时钟周期内执行一条指令来访问两个独立的寄存器。由此产生的架构代码效率非常高,同时吞吐量比传统CISC微控制器快达10倍。该系统包括内部电压调节以及高级电源管理。由于漏电流小,因此可延长电池的使用寿命。
该无线电收发器是完全集成的ZigBee解决方案,使用极少外部元件。它具有出色的射频性能、低成本、小尺寸和低电流消耗等特性。该无线电收发器包括晶体稳定型小数N分频频率合成器、发射器和接收器以及具有扩展和解扩展功能的全直接序列扩频信号 (DSSS) 处理能力。ATmega64RFR2与IEEE802.15.4-2011/2006/2003和ZigBee标准完全兼容。
ATmega64RFR2具有64KB系统内可编程 (ISP) 闪存(具有同时读写功能)、2KB EEPROM以及8KB SRAM。借助片上ISP闪存,可通过SPI串行接口、传统的非易失性存储器编程器或在AVR内核上运行的片上引导程序对程序存储器在系统内重新编程。
ATmega64RFR2采用符合RoHS指令的64焊盘QFN(四方扁平无引线)封装。
特性
- 高性能、低功耗AVR 8位微控制器
- 先进的RISC架构
- 135个功能强大的指令
- 32x8通用工作寄存器/片上2周期乘法器
- 在16MHz、1.8V时具有高达16MIPS的通量
- 由硬件辅助多PAN地址过滤提供网络支持
- 高级硬件辅助降低功耗
- 非易失性程序和数据存储器
- 64KB系统内可自编程闪存
- 2KB EEPROM
- 8KB内部SRAM
- JTAG(符合IEEE标准1149.1)接口
- 边界扫描能力,符合JTAG标准
- 支持广泛的片上调试
- 通过JTAG接口编程闪存、EEPROM、保险丝和锁定位
- 外设特性
- 多个定时器/计数器和PWM通道
- 实时计数器,带独立振荡器
- 10位、330ks/s模数转换器;模拟比较器;片上温度传感器
- 主/从SPI串行接口
- 两个可编程串行USART
- 字节导向的两线串行接口
- 高级中断处理程序和省电模式
- 带独立片上振荡器的看门狗定时器
- 上电复位和低电流掉电检测器
- 完全集成的低功耗收发器,适用于2.4GHz ISM频段
- 通过TX频谱旁瓣抑制支持的大功率放大器
- 支持的数据速率:250kb/s、500kb/s、1Mb/s、2Mb/s
- -100dBm RX灵敏度;TX输出功率高达3.5dBm
- 硬件辅助MAC(自动确认、自动重试)
- 32位IEEE 802.15.4符号计数器
- SFD检测、扩展;解扩展;帧;CRC-16计算
- 天线分集和TX/RX控制
- TX/RX 128字节帧缓冲器
- 支持相位测量
- PLL合成器,具有5MHz和500 kHz信道间隔,适用于2.4GHz ISM频段
- 硬件安全(AES、真随机数发生器)
- 集成晶体振荡器(32.768kHz和16MHz,需要外部晶振)
- 38条可编程I/O线路
- 针对AVR和Rx/Tx的超低功耗(1.8V至3.6V):10.1mA/18.6mA
- CPU活动模式 (16MHz):4.1mA
- 2.4GHz收发器:RX_ON 6.0mA/TX 14.5mA(最大TX输出功率)
- 深度睡眠模式:在25°C时<700nA
- 速度等级:在1.8V至3.6V范围内高达16MHz,带集成稳压器
- 封装
- 64焊盘QFN(符合RoHS指令/完全绿色)
- 工业温度范围:-40°C至125°C
应用
- ZigBee/IEEE 802.15.4-2011/2006/2003 – 完整功能和简化功能器件
- 带微控制器的通用2.4GHz ISM频段收发器
- RF4CE、SP100、WirelessHART™、ISM应用和IPv6/6LoWPAN
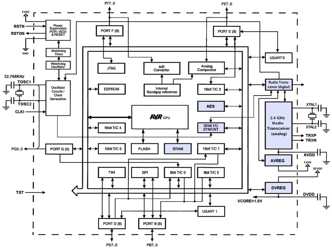
框图
引脚指示
发布日期: 2019-03-15
| 更新日期: 2023-04-27

