Microchip Technology CEC1712加密嵌入式控制器

Microchip Technology CEC1712加密嵌入式控制器是一款低功耗集成嵌入式控制器,具有强大的加密支持。CEC1712采用高度可配置的混合信号高级I/O控制器架构,包含一个32位ARM® CortexM4处理器内核和紧密耦合存储器,可实现最佳代码执行和数据访问。CEC1712的设计中嵌入了一个内部ROM,用于在运行时存储上电/启动序列和API。

特性

  • 安全启动提供了基于硬件的信任根
  • 易于使用、无缝的身份验证和加密功能,适用于联网应用
  • 强大的硬件加密密码套件
  • 4K位用户可编程OTP
  • AES128、AES192、AES256
  • SHA-1、SHA-256、SHA-512
  • RSA-1024到RSA-4096
  • ECDSA、EC-KCDSA、Ed25519
  • 真随机数发生器
  • 单调计数器

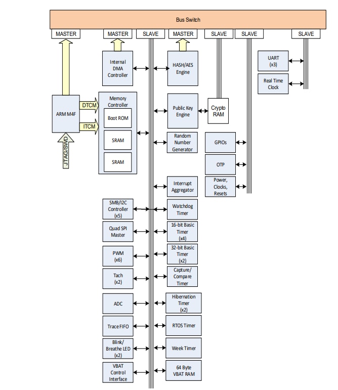
框图

框图 - Microchip Technology CEC1712加密嵌入式控制器
发布日期: 2021-02-12 | 更新日期: 2025-03-25