特性
- 输入电压范围:2.7V至5.5V
- 三个1A输出电流降压通道,具有100%最大占空比能力
- 2MHz降压通道PWM运行
- ±1%电压精度,用于DDR(Buck2输出)和内核(Buck3输出)
- 低噪声、强制PWM (FPWM) 和低IQ、轻负载、高效模式可选
- 一个辅助300mA低压差线性稳压器 (LDO)
- 引脚可选输出电压,用于DDR电源
- 内置通道排序、安全启动和复位置位延迟
- 支持休眠和低功耗模式
- 通过优化的ESD保护,可在任何工作条件下无漏电流连接MPU
- 低功耗模式典型静态电流:250μA(降压和LDO ON、无负载)
- 关断电流:10μA(最大值)
- 成本和尺寸优化BOM
- 热关断和限流保护
- 24引脚4mm × 4mm QFN封装
- 结温范围:−40°C至+125°C
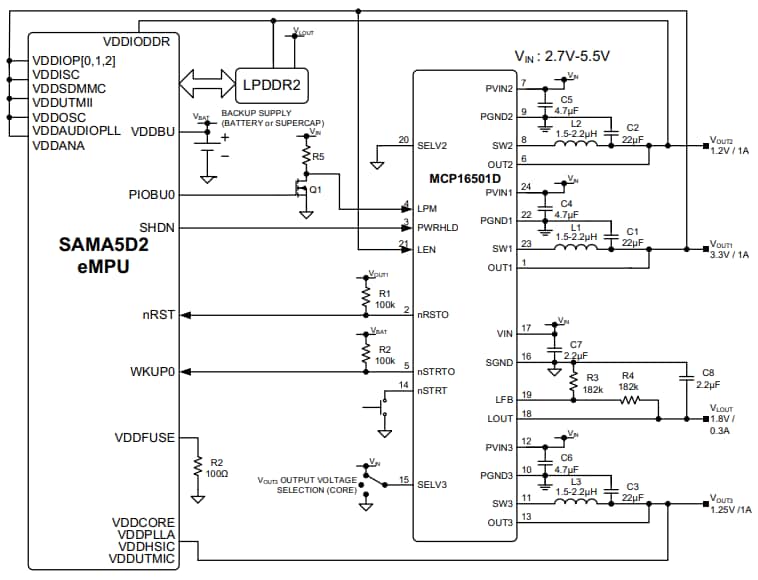
典型应用电路
发布日期: 2021-01-19
| 更新日期: 2022-03-11

