Microchip Technology MIC24045 I²C 可编程降压转换器
Microchip Technology MIC24045 是一款高效率、I²C 可编程、5A 同步降压转换器,电压输入范围是 4.5V-19V。 设计人员可以通过 I²C 编辑各种参数,如输出电压、开关频率、裕度、软启动斜率、电流极限值和启动延迟。MIC24045 还通过 I²C 支持状态信息和广泛的诊断。MIC24045 的宽开关频率调节范围、谷值电流模式控制技术、高性能误差放大器和外部补偿提供了高效率和小解决方案尺寸的成功组合。 MIC24045 采用热效率高的 20 引脚 3mm x 3mm FQFN 封装,工作结温范围是 -40°C 至 +125°C。 MIC24045 非常适合用于电信和计算系统中出现的多电压轨应用环境。MIC24045's wide switching frequency adjustment range, valley current-mode control technique, high-performance error amplifier, and external compensation provide a winning combination of high efficiency and small solution size. The MIC24045 is housed in a thermally-efficient, 20-pin 3mm x 3mm FQFN package with an -40°C to +125°C operating junction temperature range. The MIC24045 is ideally suited for multiple-voltage rail application environments found in telecommunication and computing systems.
特性
- 4.5V to 19V Input Voltage Range
- 5A (maximum) Output Current
- I²C Programmable Output Voltage
- 0.64V to 5.25V in 5mV, 10mV, 30mV and 50mV steps
- High Efficiency (>95%)
- I²C Programmability of
- Soft-Start 0.16, 0.38, 0.76 and 1.5V/ms ramp rates
- Switching Frequency 310kHz, 400kHz, 500kHz, 570kHz, 660kHz, 780kHz, 1MHz, 1.2MHz
- Current Limits for 2A, 3A, 4A and 5A loads
- Output Voltage Margining -5%, +5%
- Start-up delays 0ms to 10ms
- ±1% Output Voltage Accuracy Over Temperature (0.64V to 1.95V)
- Supports Safe Start-Up with Pre-Biased Output
- Extensive Diagnostics through I²C Interface
应用
- Servers, Data Storage, Routers, and Base Stations
- FPGAs, DSP, and Low-Voltage ASIC Power
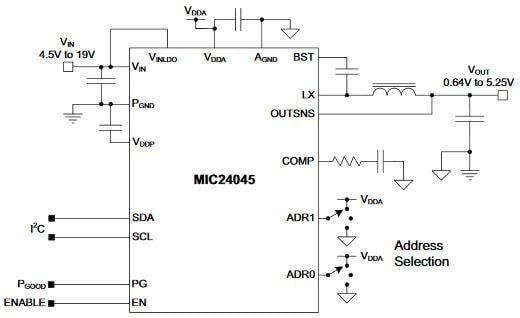
Functional Block Diagram
Typical Application
发布日期: 2016-09-15
| 更新日期: 2022-03-11
