Microchip Technology UCS3205 22V双向负载开关
Microchip Technology UCS3205 22V双向负载开关具有快速角色互换 (FRS) 功能。 UCS3205负载开关具有可配置过流限制、自动恢复或闭锁故障响应、过压锁定、反向电压保护、压摆率控制和快速输出放电等特性。此负载开关非常适合用于USB供电端口管理应用,在20V时支持高达5A电流,用于100W电源输送指定负载。此器件的工作输入电压范围为2.85V至22V,工作温度范围为-40°C至+125°C。UCS3205采用19引脚3mm x 3mm x 0.9mm VQFN封装。 Microchip Technology UCS3205 22V双向负载开关适合用于消费类、工业和汽车电源保护。特性
- 集成式N通道负载开关
- 快速角色互换 (FRS) 功能,符合USB供电规范要求
- 可配置的电流限制阈值,带外部电阻器
- 成比例模拟电压输出流经开关的电流,用于外部测量
- 自动恢复故障处理或锁存模式
- 可配置的过压闭锁
- 反向电压保护
- 输出电压转换率控制
- 可配置快速输出放电
- 过热保护(热关断)
- 包装
- 19引脚3mm x 3mm x 0.9mm VQFN
应用
- USB供电
- 消费类、工业和汽车电源保护
规范
- 输入电压范围:2.85V至22V(电源电压可以是VIN 或VOUT)
- 连续电流:5A
- 导通电阻:30mΩ(典型值)
- 工作温度范围:-40 °C至+125 °C
- 储存温度范围:-55°C至+150°C
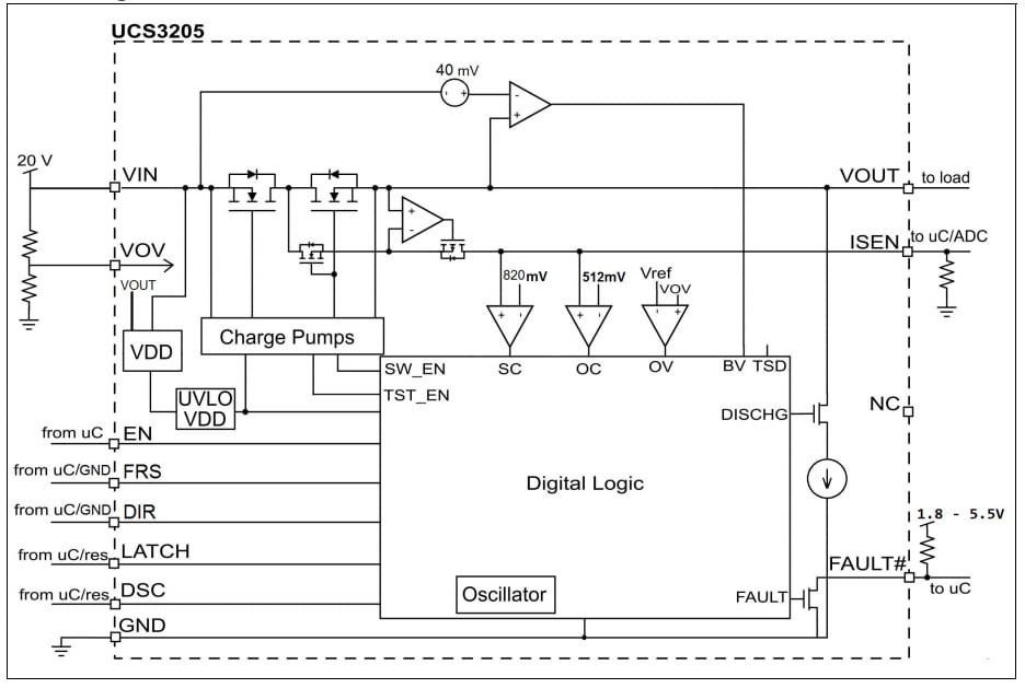
框图
应用电路
发布日期: 2020-12-31
| 更新日期: 2024-08-15
