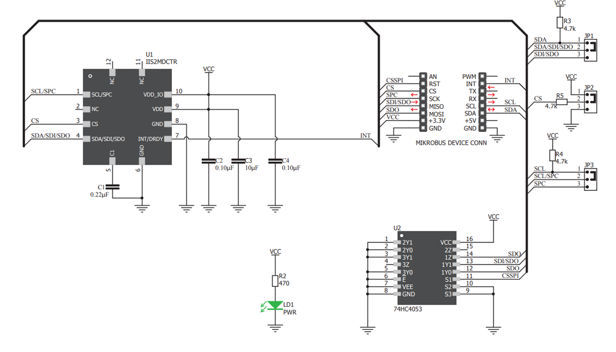
MikroElektronika MIKROE-3197 3D HALL 5 click板配备STMicroelectronics的低功耗3D磁传感器IC IIS2MDCTR。IIS2MDCTR在每个轴上均设有一个独立的霍尔传感元件,可以非常准确而可靠地测量磁场强度。该过程在3D空间中进行,为精确的位置计算提供了基础。IIS2MDCTR采用I2C和SPI两个行业标准接口,可支持各种通信协议。该器件仅使用3.3V MCU即可正常工作,默认情况下设置为通过I2C工作,并且已配备上拉电阻。
特性
- 内置自检功能
- 支持硬铁补偿
- 可选电源模式
- 16位数据输出
- 宽动态测量范围(±50高斯)
- I2C和SPI接口
应用
- 位置传感
- 非接触式旋钮
- 编码器
- 开关和电位器
板布局
示意图
发布日期: 2018-11-08
| 更新日期: 2022-08-15

