PFC在突发模式下具有非常低的电源电流,从而导致待机功耗最小。通过控制方法,降低了接近线路电压零交叉区域的开关频率。NEX8x088具有过电压保护 (OVP)、循环电流限制 (CBC)、开环保护 (OLP)、过温保护 (OTP) 以及启动和关机保护功能。
Nexperia NEX8x88 PFC封装采用SO8封装。
特性
- NEX83088/NEX83288 - 过渡模式 (CrM/DCM) 操作
- NEX83188 - 多模式 (CCM/CrM/DCM) 操作
- 自适应可变导通时间控制
- 支持E模式GaN HEMT直接驱动
- 线路电压前馈
- 集成THD增强电路
- 集成动态增强电路
- 谷值/零电压切换,最小切换损耗
- 最大开关频率钳位以减少损耗
- 稳健的保护:
- VCC UVLO/OVP
- 输出OVP
- 周期 (CBC) 电流限制
- 开环保护 (OLP)
- 过热保护 (OTP)
- 上电/掉电
应用
- 显示器或液晶电视
- 个人电脑电源适配器
- USB快速充电器
- 所有需要功率因数校正的离线设备
规范
- 结温范围:-40 °C至150 °C
- 电源电压:-0.3 V至40 V
- 产品采用塑料小型外形SO8封装;8个引脚;1.27mm间距;4.9mm x 3.9mm x 1.75mm外形尺寸
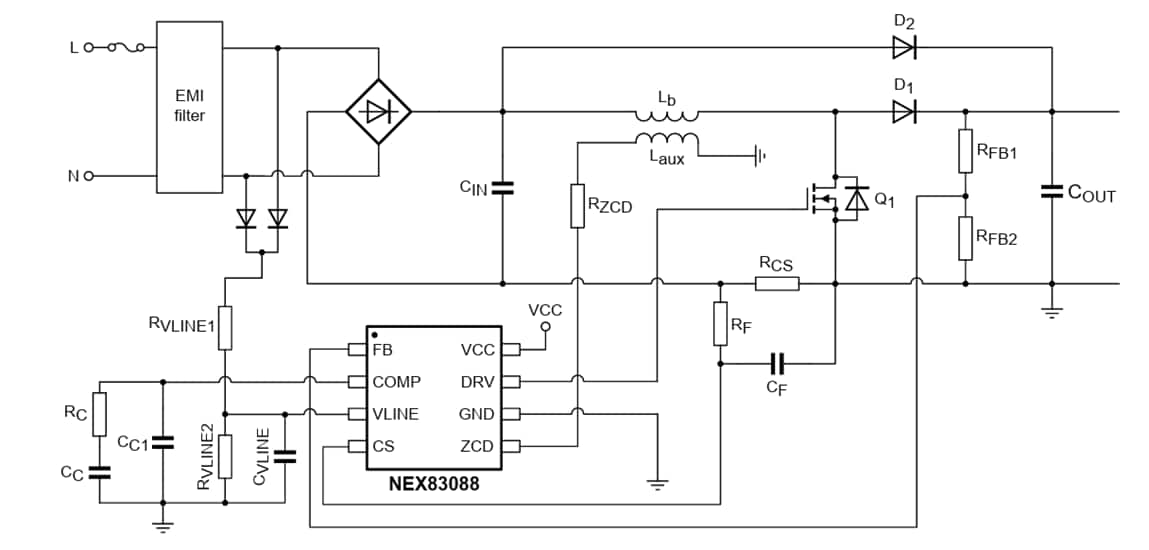
NEX83088 典型应用
NEX83188 典型应用
NEX83288 典型应用
发布日期: 2025-11-17
| 更新日期: 2025-11-26

