跳到主内容
免费电话: 400-821-6111
TTI Family of Specialists旗下成员
|
联系Mouser (上海) 免费电话: 400-821-6111
|
反馈
更改位置
中文
¥ RMB
中国
请确认您选择的货币:
人民币
国际贸易术语:DDP
所有价格均
包括
关税和海关费用。
贸泽电子 Mouser Electronics - 半导体和电子元器件代理商
全部
过滤搜索
全部
EMI/RFI 器件
MOSFET
二极管与整流器
工业自动化
工具与耗材
工程技术开发工具
开关
内存和数据存储器
计算
电位器
电阻器
电线与电缆
电容器
电感器
电路保护
电源
半导体
机壳产品
压敏电阻
光电子产品
传感器
连接器
变压器
测试与测量
热敏电阻
热管理产品
继电器
晶体管
嵌入式处理器和控制器
嵌入式解决方案
集成电路 - IC
频率控制器和定时装置
微控制器 - MCU
过滤搜索
全部
EMI/RFI 器件
MOSFET
二极管与整流器
工业自动化
工具与耗材
工程技术开发工具
开关
内存和数据存储器
计算
电位器
电阻器
电线与电缆
电容器
电感器
电路保护
电源
半导体
机壳产品
压敏电阻
光电子产品
传感器
连接器
变压器
测试与测量
热敏电阻
热管理产品
继电器
晶体管
嵌入式处理器和控制器
嵌入式解决方案
集成电路 - IC
频率控制器和定时装置
微控制器 - MCU
打开建议
库存量
RoHS
产品
新品速递
LED照明元件
工业自动化
工具与耗材
工程工具
无源元件
内存和数据存储器
电线与电缆
电路保护
电源
半导体
机电产品
机壳产品
光电子产品
传感器
连接器
测试与测量
热管理产品
射频与无线产品
嵌入式解决方案
查看所有产品
制造商
服务和工具
技术资源
帮助
菜单
帐户和订单
登录
新客户?
从这里开始
订单历史
登录
新客户?
从这里开始
按类别
购买新产品
查看所有新品
开发工具
嵌入式解决方案
半导体
光电子产品
电路保护
无源元件
传感器
连接器
电线与电缆
机电产品
热管理产品
电源
机壳产品
测试与测量
工具与供应
主页
产品
新品速递
制造商
服务和工具
技术资源
帮助
联系我们
主菜单
所有产品类别
所有产品类别
LED照明元件
工业自动化
工具与耗材
工程工具
无源元件
内存和数据存储器
电线与电缆
电路保护
电源
半导体
机电产品
机壳产品
光电子产品
传感器
连接器
测试与测量
热管理产品
射频与无线产品
嵌入式解决方案
购物车包含定期发货商品
制造商
制造商编号:
数量
总价(含13%增值税)
制造商零件编号
制造商:
描述:
数量:
购物车小结
* 您的购物车包含错误。
查看购物车
未结余额指根据您选择的付款方式目前应当支付而尚未支付的所有费用。
继续购物
查看购物车
* 您的购物车包含错误。
不再显示,直接进入购物车。
主页
新品速递
制造商新动向
onsemi
热泵 - onsemi
返回onsemi
onsemi 热泵
放大
查看详情
onsemi详情
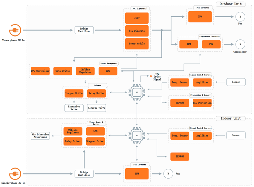
热泵是全球向安全和可持续加热转变的基石,利用低辐射电力提供可靠的暖化。虽然其主要功能是加热,但创新的反向循环型号也具有冷却功能。此外,通过有效回收废热并将其温度提高到实际水平,热泵在节能方面具有巨大潜力。随着企业转向低碳未来,对更高效的功率半导体的需求不断增加。在这一努力中,平衡成本、占位面积和效率至关重要。安森美 (onsemi) 智能功率模块 (IPM) 是热泵市场中值得注意的解决方案,设计紧凑,功率密度高,具有先进的控制特性。
设计解决方案
功率密度高、功耗最低、效率高、EMI低
可扩展设计,用于不同热泵功率调节
稳健的设计和集成,可耐受环境影响,使用寿命长
较小的逆变器封装定义了整个设计,并允许减小尺寸
应用
工业
智能楼宇和城市
系统实施
元件
控制器
电流检测
驱动器
EEPROM
栅极驱动器
IGBT
IPM
LDO
离线稳压器
Si MOSFET
SiC二极管
碳化硅MOSFET
温度传感器
单相框图
三相框图
视频
放大
查看详情
onsemi详情
快速链接
设计解决方案
应用
系统实施
元件
单相框图
三相框图
视频
返回顶部
onsemi
发布日期: 2024-02-22 | 更新日期: 2024-05-28