ROHM BD1865GWL Synchronous Boost DC/DC Converter

ROHM BD1865GWL Synchronous Boost DC/DC Converter

ROHM BD1865GWL Synchronous Boost DC/DC Converter is a power supply solution for single-cell Li-ion battery powered products. Output currents can go as high as 2A while discharge is down to 3.2V. BD1865GWL provides mode selection with the MODE pin of PFM/PWM MODE or Mixing-PWM MODE. In PFM/PWM MODE, it switches between PWM and PFM operation so high efficiency is achievable over a wide range of load conditions. Mixing-PWM MODE can be prevented Audible Sound by switching noise at light loads.

Features
  • Synchronous Boost DC/DC Converter
    Vout = 5V / Iomax = 2A
  • Automatically PFM/PWM Transition.
  • Efficiency: 90% @2A-5V (VIN=3.7V)
  • Load Disconnect During Shutdown
  • Circuit Current: 66uA (Io=0mA, Typ)
  • Adjustable Output Voltage: 4.9V - 5.2V
  • Power Supply Voltage Range
    (Vo=5V, Ta=65°C):
    Iomax = 2.0A: 3.2V - 4.5V
    Iomax = 1.8A: 3.0V - 3.2V
    Iomax = 1.5A: 2.7V - 3.0V
    Iomax = 1.33A: 2.5V - 2.7V
  • UVLO Detection: 2.1V (Max)
  • Switching Frequency: 2.5MHz
  • Thermal Shutdown
  • 16-pin WLCSP
  • Short Circuit Protection
  • Over Output Voltage Protection

  • Applications
  • Single-Cell Li-ion Battery-Powered Portable Products
  • Tablet Terminal Device, Smartphone
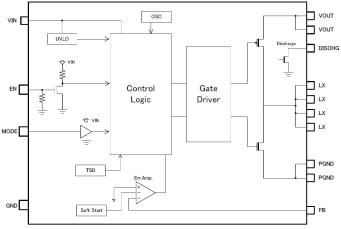
Block Diagram
Block Diagram
eNews
  • ROHM Semiconductor
发布日期: 2015-09-22 | 更新日期: 2015-09-22