STM ALED6000单片开关稳压器具有可调电流限制,设计用于根据标称输出LED的电流选择电感器RMS电流。开关频率可调能力有助于减小应用尺寸。逐脉冲电流感测经过数字频率调节改进,在不同应用条件下实现有效的恒定电流保护。VBIAS的嵌入式切换功能可最大限度地提高效率。
可以通过共享SYNCH引脚来同步多个器件,以防止低噪声应用中的抖动噪声,并减少输入电流RMS值。
特性
- 符合AECQ100要求
- 直流输出电流高达3A
- 工作输入电压:4.5V至61V
- RDS(on)=250mΩ(典型值)
- 可调 fSW (250kHz-1.5MHz)
- 调光功能,带专用引脚
- 低IQ关断(10µA典型值,来自VIN)
- 低IQ运行(2.4mA典型值)
- ±3%输出电流精度过热
- 同步
- 支持专用引脚
- 可调软启动时间
- 可调电流限制
- 低压差工作(12μs最大值)
- VBIAS在轻负载时可提高效率
- 自动恢复热关断
应用
- 适合用于汽车系统
- HB LED驱动应用
- 替代卤素灯泡
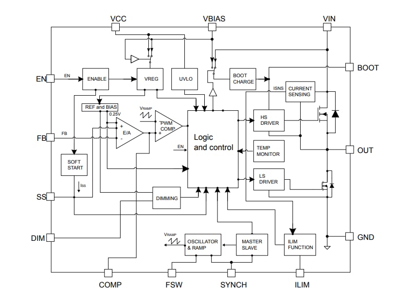
框图
应用原理图
发布日期: 2021-02-16
| 更新日期: 2022-03-11

