STMicroelectronics STLED524 LED 显示驱动器
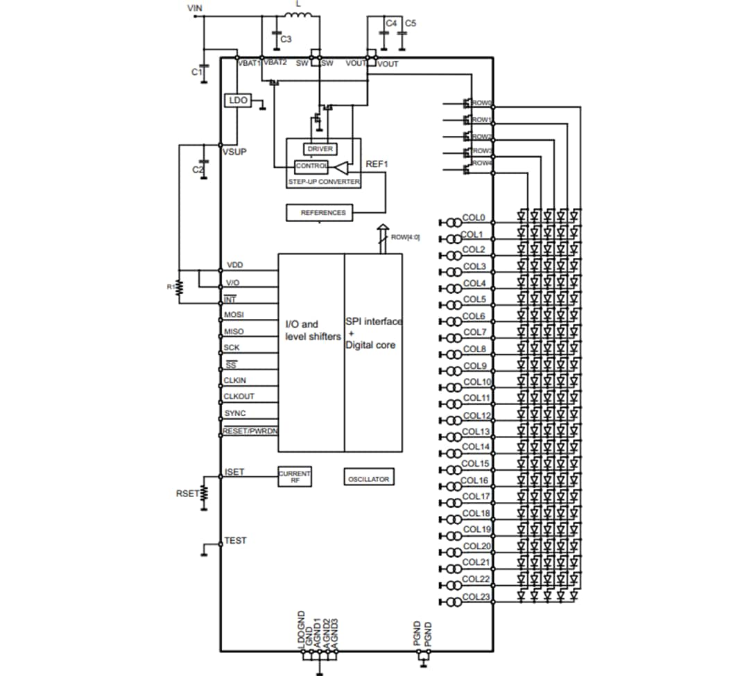
STMicroelectronics STLED524 LED 显示器驱动器是 5x24 点阵 LED 显示器驱动器,驱动各点的电流可高达 20mA。点阵行为多路传输,一行里的每一个 LED 都是由一个独立的低侧电流镜驱动。电流调节器由集成升压直流-直流转换器供电。其输出可由内部寄存器根据 LED 的类型(它们的正向电压)进行调节,以优化效率。这降低了电流镜功率耗散,并提高了整体效率。STLED524 还包含一个内部 LDO 调节器,它能为额外电路提供电源电压。各电流镜提供的最大电流是由 RSET 电阻进行调节的。各 LED(点)电流可按照内部寄存器的设定进行 255 级调光。The STLED524 features PWM dimming in 255 steps. Automatic slope function is also supported. Cycle time and slope time can be adjusted for each LED (dot) separately.
Two patterns can be stored in internal registers. The automatic scrolling of the display content is possible in 4 ways.
The STMicroelectronics STLED524 LED Display Driver is offered in a 3.4mm x 3.0mm CSP56 package with a -30°C to +85°C operating temperature range.
特性
- Operating input voltage range from 2.7V to 5.5V
- 5x24 LED matrix driver
- Adjustable luminance separately for each LED thanks to internal registers in 255 steps
- Internal registers store 2 patterns
- 4-way scroll function with the possibility to lock column data
- PWM dimming in 255 steps
- Adjustable blanking time
- Automatic slope function
- Cycle time and slope time adjustable for each dot separately
- SPI interface
- Integrated step-up converter with adjustable output voltage
- Integrated LDO with 3.1V output @ 80mA
- Boost efficiency 92% at 350mA
- 2.4MHz switching frequency
- 3.4mm x 3.0mm CSP56 package; 0.4mm pitch
应用
- Appliance user interfaces
- Display driver for handheld units
STEVAL-LLL001V1 Board
STMicroelectronics STEVAL-LLL001V1 Evaluation Board is designed to demonstrate the features of the STLED524 intelligent matrix LED display driver. The kit features a 5x24 matrix of SMD white LEDs incorporated on the board. Two boards can also be joined using the on-board connectors to drive a 10x24 LED matrix.
Typical Application Circuit
发布日期: 2014-08-01
| 更新日期: 2022-03-11
