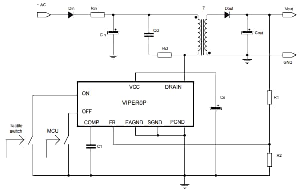
VIPer0P集成电路可以达到更严格的节能标准,因为其功耗非常低,且轻负载时采用脉冲频率调制模式运行。这些高压转换器可以通过零功耗模式(ZPM) 功能在空闲状态下运行,这时系统完全关闭。MCU可以轻松连接至这些集成电路,执行智能ZPM管理,并可在闲置状态时通过集成电路本身供电。VIPer0P IC支持设计反激、降压和降升压转换器。
特性
- 智能待机架构,使用零功耗模式 (ZPM)
- 通过MCU轻松执行ZPM管理
- 采用800V抗雪崩功率MOSFET,可实现超宽VAC输入电压范围
- 嵌入式 HV 启动和传感 FET
- 电流模式 PWM 控制器
- 漏极电流限制保护 (OCP)
- 4.5V至30V宽电源电压范围
- 可进行自供电,无需辅助绕组或偏置元件
- 最大限度降低系统输入功耗:
- 小于4mW(230VAC时,ZPM)
- 无负载条件小于10mW (230VAC )
- 250mW负载条件下小于400mW (230VAC )
- 故障过后自动安全重启
- 磁滞热关断
- 抖动开关频率可降低EMI滤波器成本:
- 60kHz ±7%(L型)
- 120kHz ±7%(H型)
- 嵌入式E/A具有1.2V基准电压并独立接地,方便设置负电压
- 带自动重启的保护特性:
- 过载/短路 (OLP)、最大占空比计数器和VCC夹
- 脉冲跨越保护避免通量散逸
- 嵌入式热关断
- 内置软启动,改善系统稳定性
应用
- 用于家电、家庭自动化、工业、照明和消费类电子的SMPS
VIPer0P应用电路
VIPer0P框图
发布日期: 2019-01-24
| 更新日期: 2024-01-22

