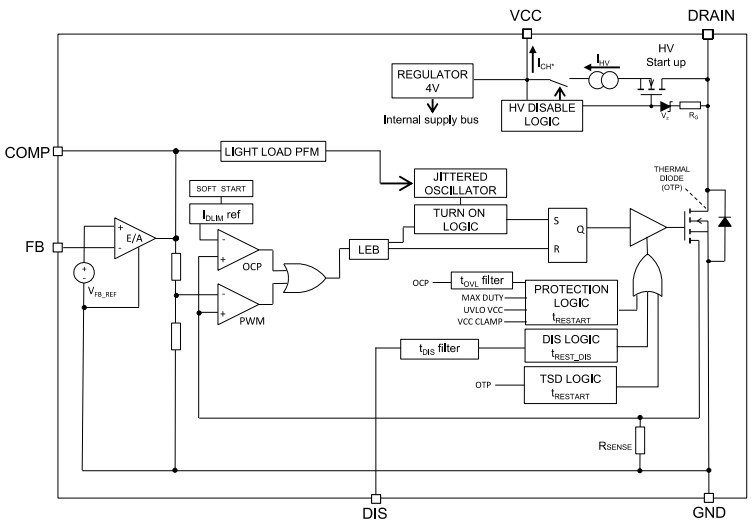
STMicroelectronics VIPer11高压转换器
STMicroelectronics VIPer11高压转换器是一款节能型离线高压转换器。该转换器巧妙地结合了一个800V抗雪崩功率MOSFET与PWM电流模式控制。该功率MOSFET具有800V击穿电压,支持较宽的输入电压范围,并可减小DRAIN缓冲电路的大小。VIPer11 IC符合极为严格的节能标准,因为它具有极低功耗,且可在轻负载时采用脉冲频率调制模式运行。该转换器的特性包括:嵌入式高压启动和检测FET、电流模式PWM控制器、较高的系统可靠性以及漏极电流限制保护。典型应用包括用于家用电器、消费类、工业、家庭自动化和低功率适配器的低功率SMPS。特性
- 800V抗雪崩功率MOSFET,可达到超宽VAC输入电压范围
- 嵌入式高压启动和检测FET
- 电流模式PWM控制器
- 漏极电流限制保护
- 4.5V至30V宽电源电压范围
- 最大限度降低系统输入功耗:
- 空载条件下小于10mW (230VAC)
- 250mW负载条件下小于400mW (230VAC)
- 抖动开关频率可降低EMI滤波器成本:
- 30kHz ± 7%(X型)
- 60kHz ± 7%(L型)
- 嵌入式E/A,具有1.2V参考电压
- 带自动重启的保护特性:
- 过载/短路 (OLP)
- 线路或输出OVP
- 占空比计数器(最大值)
- VCC钳位
- 脉冲跨越保护可避免通量散逸
- 嵌入式热关断
- 内置软启动,改善系统稳定性
应用
- 低功率SMPS:
- 家用电器
- 家居自动化
- 工业
- 消费类
- 照明
- 低功率适配器
VIPer11B高压转换器框图
发布日期: 2018-06-27
| 更新日期: 2025-05-15
