STMicro STWBC86设有I2C接口,可定制固件和平台参数。该器件的配置通过嵌入式FTP进行。STWBC86可实施额外固件补丁,以提高应用灵活性。
倒装芯片封装和低物料清单数量使STWBC86适合非常紧凑型的应用。
特性
- WPC Qi 1.2.4兼容功率等级0 BPP
- 基于A11a拓扑结构的功率Tx参考设计
- 接收器侧高达5W的输出功率传输
- 宽温度输入电压范围:4.75V至20V
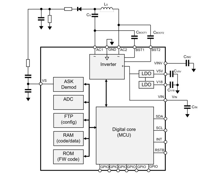
- 单片解决方案,集成半桥/全桥逆变器和驱动器,实现高效率和低物料清单
- 32位,64MHz ARM Cortex微控制器,8KB SRAM
- FTP(几次可编程),用于固件补丁和高级功能
- 片上电流检测
- 10位模数转换器
- I2C接口
- 完全可配置的GPIO
- 精确的FOD电压/电流测量
- 电流限制和热保护
- 稳健的ASK、FSK通信
- 倒装芯片72焊球 (3.26mm x 3.67mm)
应用
- 智能手机充电
- 医疗电子设备
- 智能可穿戴、耳戴设备充电
方框图
发布日期: 2023-05-08
| 更新日期: 2024-01-25

