Texas Instruments bq78350 Li-Ion & LiFePO4 Battery Management Controller

德州仪器 bq78350 Li-Ion &
LiFePO4 电池管理控制器

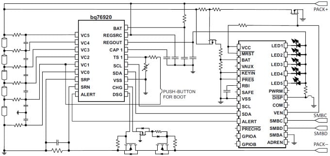
德州仪器 bq78350 Li-Ion & LiFePO4 电池管理控制器与 bq769x0 系列模拟前端保护器件配套使用,提供一套全面的电池管理系统(BMS)子系统,帮助加速产品的开发和上市。bq78350 控制器和 bq769x0 AFE 支持 3 节到 15 节电池应用。bq78350 提供了精确的电量监测计和健康状况 (SoH) 监控器,还提供了电池平衡功能以及一套完整的电压、电流和温度保护功能。bq78350 提供了用于报告容量的选配 LED 或 LCD 显示屏配置。它还可通过 SMBus 1.1 接口传输数据。电池历史记录和诊断数据也保存在器件的非易失性存储器中,并且可通过同一接口获取。

特点
  • 补偿放电终点电压 (CEDV) 计量算法
  • 支持 SMBus 主机通信
  • 可灵活配置 3 到 5 节 (bq76920)、6 到 10 节 (bq76930) 以及 9 到 15 节 (bq76940) 锂离子和磷酸铁锂电池4 电池
  • 支持高达 320Ahr 的电池配置
  • 支持高达 320A 的充放电电流
  • 通过配套 AFE 支持外部负温度系数 (NTC) 热敏电阻
  • 可编程保护特性电压的完全阵列
    • 电流
    • 温度
    • 系统元件
  • 整个寿命周期的数据记录
  • 支持 CC-CV 充电,包括预充电、充电禁止和充电暂停

  • 为多达八个不同的总线地址提供一个可选电阻器可编程 SMBus 从地址
  • 最多可驱动一个 5 段 LED 或 LCD 显示屏,用于指示充电状态
  • 提供 HA-1 认证

应用
  • 轻型电动车辆 (LEV):电动自行车 (eBike)、电动踏板车 (eScooter)、脚踏电动自行车 (Pedelec) 和踏板辅助自行车
  • 电动和园艺工具
  • 备用电池和不间断电源 (UPS) 系统
  • 无线基站后备系统
  • 电信电源系统
 
eNews
  • Texas Instruments
发布日期: 2014-09-19 | 更新日期: 2022-03-11