DP83826Ax以太网PHY具备两种可配置模式:基础型标准以太网模式和增强型以太网模式。基础型标准以太网模式采用通用的以太网引脚分配。增强型以太网模式具备附加功能及硬件引导配置,在支持标准以太网模式的基础上,增加了对多种工业以太网现场总线应用的支持。
特性
- 较低的确定性延迟:
- TX延迟为40ns,RX延迟为170ns
- 在电源循环周期内,可实现小于±2ns的确定性延迟
- XI到TX_CLK之间的相位关系固定,误差小于±2ns
- 稳健的小型系统实施:
- 集成电路,用于增强型EMC
- IEC 61000-4-2 ESD:接触放电±8kV,空气放电±15kV,符合A类标准
- IEC 61000-4-4 EFT:5kHz、100kHz下为±4kV,符合A类标准
- CISPR 22传导发射:B类
- CISPR 22辐射发射:B类
- 快速链路断开:<>
- >150 m电缆长度
- 电压模式线路驱动器
- MAC接口上集成终端
- 电压容差:±10%
- 单一器件内支持两种可选引脚模式:
- ENHANCED模式,用于其他特性
- BASIC模式,通用以太网引脚分配
- 低功耗:<>
- MII和RMII MAC接口
- 可编程节能模式:
- 有源休眠
- 深度断电模式
- 节能以太网(EEE)IEEE 802.3az
- 局域网唤醒 (WoL)
- 诊断工具:
- 电缆诊断
- 内置自检功能 (BIST)
- 环回模式
- 3.3 V单电源
- I/O电压:1.8V或3.3V
- RMII背靠背中继器模式
- 工作温度范围:
- DP83826AE:-40 °C至105 °C
- DP83826AI:-40°C至85°C
- 符合10BASE-Te和100BASE-TX IEEE 802.3标准
应用
- 工厂自动化
- 机器人技术
- 运动控制
- 电机驱动器
- 电网基础设施
- 楼宇自动化
- 工业以太网现场总线
应用电路图
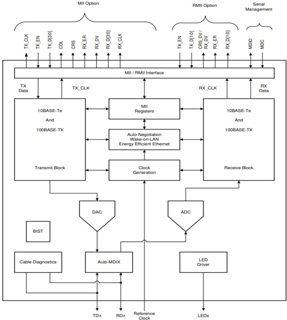
方框图
发布日期: 2025-07-01
| 更新日期: 2025-07-17

